[摘要]现有的海洋声学内容教学主要停留在理论及知识的讲授上,存在用培养科学研究人才的方法培育工程技术与指挥人才的惯性思维。以“海洋声学”课程案例教学为研究对象,按照“为战育人”的新时代军事教育方针的要求,研讨水声对抗场景下的应用实践案例的建设设计方法,打造面向学员军事海洋声学实践能力培养、科学合理、行之有效的“海洋声学”案例教学模式。考虑到“海洋声学”课程的强理论性、应用性和知识体系的完整性等需求,针对当前案例教学中存在的问题,研讨以水声对抗为背景的应用实践案例编写方法,将水声对抗场景、海洋声学理论与规律,以及实际对抗演练的案例结合起来,形成面向军事应用实践能力培养的课程案例设计思路,有助于学员实践应用能力的培养。
[摘要」针对“飞行器方向专业课程设计”中存在的课程内容单一、课程表现呈现机械式教学、课程形式缺乏引导学生进一步分析和解决问题的能力等问题,开展了“飞行器方向专业课程设计”教学内容的深化研究。通过进一步充实课程内容,完善三维空间导引方法建模以及完整的飞行器三维质点动力学模型,设计多层次、多尺度的教学内容。根据飞行器自身动力学特性,结合Datcom、Matlab等专业软件,丰富教学资料,撰写教学方案,逐步引导学生建立复杂的仿真模型,并发布分数悬赏研究问题,增强学生的分析能力和解决实际工程问题的能力。
[摘要]以“商务英语口语”课程为例,探索将思政元素融入国际经济与贸易专业课程的路径。明确“商务英语口语”课程思政的教学改革目标与改革思路,分析思政元素,将研究型教学方法运用于课堂教学,将课程思政设计理念应用于教学过程,从教学准备、课堂教学、教学效果评价等方面分析课程思政实施方案。结合课程教学实例,提出思政元素融入专业课程的路径:一是找准思政元素与专业课程的融合点,以有机融合的方式建立内在契合关系,实现基因式融合;二是立足学科视野、理论和方法,突出课程思政重点,实现深度融合;三是以国际经贸领域的热点问题为导向,引导学生延伸学习或研究;四是建立中国话语体系,教学过程体现知识传授和价值引导的统一。
[摘要」针对高校地矿类专业实践类课程思政教育,提出了分阶段、内容对照融入的思路方法,旨在将“爱国主义和国情教育、职业道德与法律法规、艰苦奋斗精神的传承、干一行爱一行钻一行的爱岗敬业精神”等教育内容与实践、实习等课程有机结合。做好实践类思政教育有利于学生摘掉传统专业的“思想包袱”,有助于实现创新型、复合型、高质量人才培养目标。以福州大学紫金地质与矿业学院采矿工程专业为例,探索实践了生产实习课程思政教育,为相关专业实习实践类课程开展思政教育提供了有益的思路和参考。
[摘要]为满足大数据时代下社会对卓越地理科学人才的需求,梳理了当前地理科学专业教学内容与课程体系存在的问题并提出针对性建议。首先,设计润物无声的地理科学大数据素养教学内容,有机融合大数据相关知识。其次,构建自适应的地理科学大数据专业课程体系,以满足不同学生对大数据处理分析能力的需求。最后,形成主动与被动相结合的全周期教学效果评价体系,实现因材施教的精准教学。通过上述优化建议,以期为相关专业的改革提供参考。
[摘要]技术是人们认识世界、解蔽世界的一种手段,是人们富有创造性的、艺术性的实践活动。由人的体验、感受所组成的前科学的、直观的生活世界是科学技术产生的源头。但是技术本体化的趋势造成了对生活世界的遮蔽。在教育领域,教育成为技术的集合体,成为一个按照规则、程序操作的技术的系统。要实现教育生活世界的解蔽,就需要教育主体回到生活世界,找回自己和他者作为“存在者”的真正的存在方式,找回面向技术的自由,让技术重新成为一种解蔽方式,一种创造性的、艺术性的实践活动。
[摘要]为解决课程内容滞后于装备技术发展的问题,基于成果导向教育理念,提出一套装备技术驱动的课程体系动态更新机制,分别从技术动态追踪、能力标准转化、模块化课程设计、周期滚动调整、教学实施创新、资源综合保障、质量动态评价等七个方面来构建更新机制,实现课程体系与装备技术发展的协同演进。这套更新机制能为军事教育改革和人才培养提供理论支持,助力军事人才培养适应装备技术快速发展的需求。
[摘要]混合现实(MR)作为结合虚拟现实(VR)与增强现实(AR)优势基础上进一步发展的新兴技术,其在教育领域的应用已引起广泛关注。针对岗位任职培训中存在的实习装备数量少而学员数量多、实习装备型号与工作装备型号不一致、学员专业基础较弱而教学内容难等问题,剖析了MR应用于岗位任职培训装备类课程的理论依据,并研究了MR在该类课程中的应用,旨在为MR技术在教育领域的应用与相关研究提供参考。
[摘要」高校教师教学评价体系涉及师德师风、专业知识、授课技能及教研成果等多个方面,是对教师教学工作的全面评判和指导。大数据技术的应用,能够使高校教师评价更加客观、准确,实现评价过程的全面化及动态化。基于大数据改革教师评价体系,构建目标明确、科学合理、操作性强且具有广泛适用性的高校教师评价与管理系统,是今后高校人事管理及教育改革的重要方向。基于互联网的大数据背景,构建“互联网+”数字化教师评价系统,可以与时俱进地突出个性化、多元化、数字化,以及持续性和系统化的特征,是高校教师评价与管理体系的发展趋势。
[摘要]我国法学教育国际化在“一带一路”倡议背景下显得尤为迫切,为此需要对我国法学教育国际化进行研究。立足于我国法学教育国际化相关理论,阐述了“一带一路”倡议背景下法学教育国际化发展是我国的必然选择,指出现阶段我国法学教育国际化存在国际化程度低、发展缓慢、发展不平衡等不足,提出政府要加强立法和顶层设计,分类统筹推进我国法学教育国际化;高校要有国际化办学意识和理念,创造条件,对内要整合国际化资源,对外与各方协同创新,共同推进我国法学教育国际化发展。
[摘要]聚焦深圳市宝安区学区幼小衔接阶段儿童的数学焦虑现状及其影响因素,采用量化和质性相结合的方法,使用自编幼儿数学焦虑量表,结合对教师和家长进行半结构化访谈的方式,对深圳市宝安区40名幼儿园大班幼儿和50名小学低年级学生进行了数学焦虑水平的调查。研究结果显示,幼儿园大班幼儿和小学低年级学生的整体数学焦虑水平较低,且二者之间不存在显著差异,表明幼小衔接阶段的教育环境已在一定程度上缓解了学生的数学焦虑。此外,父母辅导参与度与焦虑水平呈负相关,而其他亲属辅导参与度与焦虑水平呈正相关。基于这些发现,提出了有针对性的策略,以促进幼小衔接阶段学生数学学习的顺利过渡。
[摘要]“分子病理学实验”课程通常是面向医学、生命科学及相关学科的研究生开设的实践课程,旨在帮助学生掌握分子病理学的基本实验技能和技术,增强对疾病分子机制的理解。通过总结“分子病理学”实验课的实践经验,探讨该课程的教学改革策略,提出在注重基础理论的同时,应加强实验操作技能的训练,采用互动式教学方法,以提高学生的实践能力和创新思维。同时采用线上线下相结合的教学模式,更好地帮助学生理解复杂的疾病机制,通过改革教学内容和方法,期望学生不仅掌握扎实的理论基础,还能具备较强的实验操作和科研创新能力。
[摘要]探讨不同年级本科生对“肿瘤放射治疗学”课程的掌握程度及未来的职业规划,从而推测出“肿瘤放射治疗学”课程开展的必要性。通过问卷星,对三所医学院校的医学本科生开展调查,共收到200份问卷。在200名学生中,有男生120名,女生80名,年龄在 17~25 岁;大一、大二学生共计102人,大三、大四、大五学生共计98人;涵盖了16个医学专业。研究发现,低年级组学生和高年级组学生在对肿瘤放射治疗的三级预防归属、常见不良反应认知以及职业规划等方面存在显著差异。希望有更多的医学院校在大学三年级以后开设“肿瘤放射治疗学”课程,这样可以为国家和社会培养出更多的肿瘤放射治疗学人才,并为肿瘤放射治疗学事业发展打下坚实的基础。
[摘要]立足国家鼓励中外合作办学的政策以及“互联网 + 教育”的迅速发展,分析了中外合作“流体与液压传动”课程的特点,总结了在教学过程中遇到的问题,并以此为依据,提出改进意见及措施。采用线上线下混合式教学,构建了基于项目驱动与虚拟仿真的“流体与液压传动”课程教学改革方案,既大幅减少了外教远程教学带来的负面影响,又激发了学生学习的积极性和自主性,提升了中外合作课程的教学效果,同时为未来更深入地开展中外合作交流提供了良好的教学典范。
[摘要]“食品质量管理与安全控制”课程是食品类专业的核心课程,将思政元素融入其教学中,对培养食品类专业学生的职业操守,使其树立正确的价值观具有十分重要的意义。结合“食品质量管理与安全控制”课程的教学经验,探讨了在该课程的教学中如何建立思政内容的具体教学目标,并从教学内容中的食品安全大事件、HACCP教学、5S管理和ISO9000等四个方面深入分析了如何引入思想政治教学内容。在此基础上对思政教学要点的进一步延伸进行了深入的探讨。
[摘要」军校工科课程蕴含着丰富的思政元素,但疏于挖掘。为坚定军校学员的思想政治阵地,以人才培养辩证法的视角剖析“德”与“知”的辩证关系,按照回溯知识体系建立初心的研究思路,明确思政目标,强化树人自觉,把准研究思路,推进思想认同,拓展创新方法,全域深度融合,挖掘思政元素,准确对接课程,梳理价值追求,将知识领域的“真”融入“善与美”。坚持寓德于课、人文立课、价值引领,将知识点与思政元素相融合,完善课程设计,在教学实践中取得了良好效果。
[摘要」“环境工程流体力学”课程是环保设备工程专业的学科基础课,理论性强、内容抽象、逻辑推理复杂,以传统方式教学,思政元素融入困难。为了贯彻落实立德树人根本任务,实现专业课与思想政治理论课同向同行,全过程融入思政教育,在教学过程中打破传统教学模式,采用AI技术,并用目标问题导向式方法重构课堂内容,按“先学(线上)一后教(线下)—再强化(线上)”的过程实施教学,每一过程都有思政内容的渗透和融入,力求做到润物无声。每次课后及时进行总结和反思,持续改进,与思想政治理论课形成协同效应。
[摘要]针对“机器人技术”课程思政教学过程中,缺乏体系化的课程思政目标、系统性不足的思政元素库以及对思政素养的直接考核等问题,以立德树人背景下的“机器人技术”课程思政为研究载体,提出构建一种体系化的思政目标以及与之相匹配的思政元素库,采用多样化的教学方法完成不同类型思政元素的教学实施,最后在课程考核中增加思政元素的考核,实现全过程化的思政素养考核,同时进一步为“机器人技术”实施课程思政策略提供一定的参考。
[摘要]以应用型本科院校通识教育课程“药物与健康”为研究对象,探讨了基于OBE理念对该课程进行教学改革的有效途径。通过设定科学的课程目标、优化课程内容、改进课程教学策略、构建多元化评价体系等措施进行改革,分析学习效果并进行教学反思。该课程改革有效解决了传统教学面临的问题,充分调动了学生的积极性,旨在培养具备扎实专业知识、创新实践能力与社会责任感的高素质人才,以期为高校通识教育课程教学提供新思路。
[摘要]为满足新质生产力发展与新工科建设对航天工程知识传播与实践的迫切需求,自主研发了一种低成本教学立方星系统。该系统由教学立方星、悬浮展示模块和模拟地面站组成,通过采用成熟货架产品和模块化设计,将系统成本控制在千元量级,降低教学应用的经济门槛。依托系统提供的卫星载荷功能演示、悬浮状态姿控、实时测控交互等功能,可构建一类低成本、易操作、强互动的卫星技术教学环境。重点探讨了其在航天科普、教学、培训等领域的应用模式,分析了其推广应用面临的问题。该教学系统有助于揭开卫星技术的神秘面纱,降低卫星知识的传播成本,吸引青少年热爱卫星科技,提升大学生航天工程实践能力,为航天事业挖掘与培养人才。
[摘要]针对大学实践教学过程中学生实践动手能力弱化的问题,依据“做中学”理念,构建了“多层次、递进式”的专业实践教学体系;以北斗多模远程采集分析系统“做中学”项目为牵引,通过实验内容设计、工程案例挖掘、劳动技能培养、项目多元评价等方式,详细分析了“做中学”项目的实施思路,全面推进了专业综合实践课程建设向纵深发展。实践结果表明:深入实施北斗多模远程采集分析系统“做中学”项目,不仅学生能获得丰硕的实践成果,还有助于理论教学的高质量实施,为大学实践教学提供了可靠的案例支撑。
[摘要」国防是国家安全、社会发展、人民美好生活的重要保障,是关系国家民族生死存亡的大事。新时代青年大学生是国家的未来和希望。在面临“两个大局”的新形势下,必须进一步加强对新时代青年大学生的国防教育,增强他们的国防意识。高校“中国近现代史纲要”课程中蕴含着丰富的国防教育内容,在加强大学生国防教育方面具有重要作用。因此,在教学过程中必须深入挖掘国防教育相关内容,不断改进教学方法,综合利用各种教学手段,提升大学生国防教育的实效。
[摘要]课程思政是推动专业教育与价值引领深度融合、提升人才培养质量的关键举措。工科教育在推进课程思政建设过程中面临诸多挑战,其建设具有重要意义。基于“电力系统分析”课程思政建设经验,提出适用于工科专业课程的课程思政建设思路,深入探讨工科教育中价值塑造、知识传授与能力培养的有机融合方法,构建集“目标引导、内容融合、机制创新、评价反馈”于一体的课程思政授课思路,优化协同育人机制,进一步落实立德树人根本任务,培养高素质工科人才。
[摘要」秉承北方工业大学“工业报国、工业兴国、工业强国”精神,以为北京市创新发展培养高水平应用型人才为目标,针对“信号分析与处理”课程中存在的关键知识点难以理解、理论知识体系涉及广、实践能力培养薄弱、缺乏全方位思政引导等问题,开展了一系列理实交融、厚植使命的课程思政改革与实践。依托课程科学发展历程、热点时事、前沿科技等素材,打破传统内容驱动式教学结构,探索项目驱动式教学,重整教学资源,同时系统化深挖思政元素,寓思政教育于课堂教学之中,最终实现专业教育与思政教育 ?1+1>2 ”的协同效应。
[摘要]为提高通识类课程的思政教学效果,“植物识别与应用”课程构建了“113434模式”,即遵循1个教育理念——“以学生为中心”;组建1个学习共同体——学习小组;确立生态文明教育、中华优秀传统文化教育和厚植“三农”情怀3个思政目标;探索合作式、研讨式、体验式和翻转式4种思政教学模式;打造基于课堂走出课堂的线上平台、课堂和第二课堂3个教学阵地;创新以多元化考核注重过程的4种评价方法,包括基于课堂观察LICC模式的过程性考核,基于学生素质培养的终结性考核,基于弹幕、问卷、小作文、词云等的主观描述性反馈和基于面对面“四循环互动”的个体访谈。经教学实践发现,“113434模式”能显著发挥学生的主观能动性,提升师生、生生的高阶互动,有效提高课程思政教学效果。
[摘要]介绍了柴油机三维仿真训练系统的设计与实现,并探讨了其在教学中的应用实践。首先,阐述了三维仿真技术在院校教学中的重要性,并概述了当前三维仿真技术在教学中的应用。其次,详细描述了柴油机三维仿真训练系统的功能模块设计和关键技术实现,包括结构查看、拆装训练、工作原理讲解和维护训练与故障检修等模块。再次,分析了三维仿真训练系统在教学中的应用场景,并通过应用实践评估了该系统的教学效果。结果显示,该系统能够有效提高学员的学习效果、学习兴趣和教学效率。最后,总结了三维仿真训练系统在院校教学中的重要意义,并提出了进一步优化系统的建议。
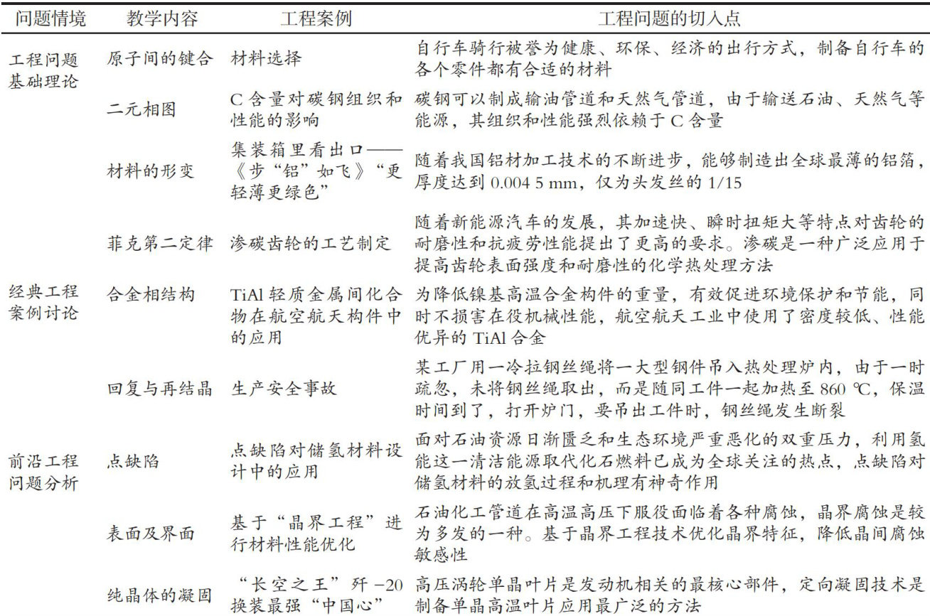
[摘要」“材料科学基础”是材料类专业的基础课程,作为公共基础课和专业课之间的纽带课程,在学生的后续学习和就业中扮演着基础铺垫和专业引导的角色。然而,该课程教学内容存在“四多一抽象”的特点,学生学习难度大,且课程教学与工程实践的耦合性以及对学生工程前沿思维的引导性不够,使学生学习参与度不高,不利于学生能力的培养和提升。为了提高教学效果和学生培养质量,课程改革势在必行。尝试将以工程问题为导向的混合式教学法应用于“材料科学基础”课程教学中,构建了三种问题情境,并借助学习通平台,将工程问题贯穿课前、课中、课后及考核等各教学环节,以期激发学生的学习热情,促进学生深度学习和主动思考,培养学生解决实际工程问题的基本能力。
[摘要]当前,军队院校的人才培养主要实施“厚基础、宽口径、全素质”下的实战型人才培养。针对当前电气工程专业工程实践课程存在的问题,提出了一种以能力生成为目标的教学改革与实践方法。该方法在课程教学活动设计上突出了教学内容的阶梯式设计、工程实践的思维训练体现、师生共同参与的多元评价方法,将实践教学环节与能力生成途径锚定,同时采用客观测评、学生自评和教师终结性能力评价相结合的方式进行评价。通过实践,该方法在提高学生实践能力方面取得了显著效果,能有效评价学生的能力目标达成度。
[摘要]信息化能力是推动国家技术创新、激发新质生产力和构筑大国竞争信息优势的重要支撑。通过深入理解计算机基本结构和工作原理,扎实掌握计算机软硬件协同能力,全面提升个人数字素养,为培育高水平复合型数字人才提供了坚实保障。随着信息技术的发展和教育改革的深入,传统的课堂教学模式已无法完全满足现代教育的需求。混合教学模式作为一种结合线下翻转课堂和线上教育资源的新型教学模式,越来越受到教育界的重视。在“计算机组成原理”课程中引入混合教学模式,不仅有助于提升学生的学习兴趣和参与度,还能提高教学效果和教学质量。
[摘要]在“以学习者为中心”的教学理念指导下,对中医学专业群的“中医骨伤”实训课程实施教学改革。按照教学目标,基于“以学习者为中心”的教学理念,优化了中医骨伤实训教学内容,实施了多元混合式教学,设计了全过程多方位的评价体系。通过教学实证研究,发现“以学习者为中心”的混合式教学不仅提升了实训考核的成绩,也促进了理论成绩的提升,激发了学生的学习潜力,为中医骨伤科以及其他课程的实训教学提供了可借鉴的经验。
[摘要]自主学习是培养实践应用型人才的一个重要环节,在大学课堂中有着举足轻重的作用,思政教育是高校落实立德树人根本任务的关键,以思政引领自主学习的教学改革,通过多维教学方式,基于思政引领、线上 + 线下和五维驱动的自主学习教学改革方案,可以解决“物理化学”课堂教学中存在的一系列问题,如学生对重点和难点不理解、作业有抄袭、课堂玩手机以及学习不主动等问题,全面提升教学效果,为提高学生的学习主动性和综合能力提供了新思路,也为大学课堂教学的创新和改进提供了新方案。
[摘要]“运筹学”当前已成为高校经济管理类专业普遍开设的一门重要的基础课程。传统的“运筹学"课程存在教学方式滞后、考核方式单一等问题。因此,为创新“运筹学”教学模式,突破传统“填鸭式”教学,遵循“以学生为主体”的教学理念,在剖析“运筹学”课堂特征和教学现状的基础上,提出了面向“互联网 + ”运筹学课程多元化实践教学模式,以期为提高学生专业素养和教师教学质量提供理论支持和实践保障。拓宽学生获取知识的渠道,使其接触运筹学学术研究前沿,同时帮助教师提升自身知识水平和教学能力。
[摘要]传统教学模式往往容易存在“满堂灌”、缺乏互动、个性化需求难以满足,以及启发创新思维不足等问题,虽经改革完善,但还存在一些不足。基于喜闻乐见的“对口相声”的启发,提出了一种双主讲课堂教学模式,阐述了其定义与内涵,论述了其教学优点和主要形式,并给出一个教学案例设计,最后提出了实践教学中的注意事项。旨在创新地提出一种以提高学生能力素质为根本的教学模式,供同行参考和共同探讨。
[摘要]探讨雨课堂结合案例式教学在骨科临床教学中的应用。选取2021年7月—2022年7月在读的90名大学四年级临床专业学生,将他们随机分为实验组和对照组,每组45名学生。在“外科学”骨外科部分教学过程中,实验组采用雨课堂结合案例式教学,对照组采用传统教学。比较两组学生的学习成绩和对两种教学方法的满意度。结果显示,实验组学习成绩考核优秀(80分及以上)的人数明显多于对照组,差异有统计学意义 (p<0.05) ;实验组对教学的总满意率为 97.78%(44/45) ,高于对照组的 82.22% (37/45),差异有统计学意义 (p<0.05) 。因此,将雨课堂结合案例式教学应用于“外科学”骨外科临床教学,可以帮助学生培养临床思维,提升学生的理论及实践能力。
[摘要」在高职院校扩张及生源多样化背景下,针对来自不同生源的具备不同学习能力和基础的学生,传统教学模式下的儿科护理学教学已无法满足不同层次学生的学习需求。探索在高职院校的“儿科护理学”课程教学中采取基于SPOC的分层教学模式。该模式能锻炼不同层次的学生,促进其儿科护理临床思维能力和实践操作能力的提升。该模式的有效推广有望解决生源多样化背景下高职院校学生学习基础和技能水平参差不齐,以及学习需求不同的问题。
[摘要]“有限元方法”是湘潭大学力学类硕士研究生的一门学位课程,它具有理论性强、抽象内容多、公式推导烦琐等特点。在目前的教学大纲中,由于课时被压缩,现有的教学内容涉及有限元的最新方法和技术不多,导致教学内容常与后续学位论文研究脱节。针对有限元课程的特点及教学中存在的问题,深入探讨了课程教学内容的设置和前沿知识的筛选,真正实现了有限元课程学习和科研的融合,快速提升了学生后续课题研究的能力。同时,探索了有利于提升教学效果的教学模式和方法,并提出了应对措施,对提高学生的学习积极性、改善教学效果起到了很好的作用。
[摘要]在新工科背景下开展“双创”教育可提升学生的创新思维和创业实践能力,为产业培养更多优秀的复合型人才,满足新时代对工程人才的需求。以“环境工程创新创业实践”课程为例,课程教学团队针对新工科培养“双创型”人才的需求,结合环境专业教学在这方面的现状及问题,从教学内容、教学过程及教学考核等方面推进课程建设与教学改革。通过这些措施,课程教学团队积极探索环境工程创新创业的实践教学方案,丰富专业课程中的创新创业内容,全面提升环境工程专业学生的创新创业能力。
[摘要]来华留学生的高质量培养是国际教育交流的重要内容之一,其目的是培养造就一批知华、友华、爱华的高质量国际人才。以华中科技大学材料科学与工程专业为研究案例,深入分析研究了“一带一路”倡议背景下,该专业来华留学生在课程设计与实践中所面临的诸多问题与挑战,包括人才培养的语言障碍、课程体系不适应、实践平台匮乏等方面。针对这些关键性问题,从改良教学内容、创新教学模式、优化思政课程、提升专业实践能力、提高教师素养等方面提出了多个改进建议。通过这些措施,以期进一步促进来华留学生高质量培养,提升学校国际影响力,并充分展示我国高等教育实力。
[摘要]俄罗斯和中亚多国是“一带一路”倡议重点路线上的国家,与我国在各领域保持着紧密联系与合作。尤其是中俄关系近年来在各方面都达到了历史最高水平。能源领域是中国与俄罗斯、中亚多国的传统合作领域。随着“一带一路”倡议的稳步推进,国家对高素质“能源 + 俄语”人才的需求日趋增加。以长江大学中俄能源学院的“油气 + 俄语”人才培养实践为例,从学院成立背景、人才培养模式、总结经验、发现问题、提出对策等方面,对油气专业“零基础”俄语本科生的俄语教学进行了分析和思考。
[摘要]一名合格的医学专业本科生不仅应该具有相应的理论知识水平,而且应当是思想政治健康、心理身体健康、专业学术健康的“健康人才”。在本科生培养过程中,新疆医科大学第一附属医院(附属口腔医院)开展了包括党支部建设、“三进两联一交友”本科生导师负责制等多种形式的活动,实现了全员参与学生学习、生活的全过程。对以上经验进行归纳总结,通过阐述口腔医学专业的特殊性以及健康培养涵盖的多方面内容,分析教师在学业指导、心理关怀、职业规划引导等方面支持行为的具体表现,从而为口腔医学教育领域提供有益的参考,促进教师在教学过程中更有效地发挥积极影响力,推动口腔医学专业本科生全面健康发展。
[摘要]以韶关学院医学类专业“有机化学”课程为研究背景,基于“课堂学习—作业报告—实践实训—专题讨论—期末考试”的“五位一体”形成性评价体系,通过统计学方法分析2023—2024学年临床医学、药学和医学检验技术等三个专业学生的平时成绩与期末考核的关联性。结果显示,平时成绩与期末成绩呈显著正相关,而总评成绩与平时成绩的相关性更高,这表明强化过程性评价能有效促进学生知识掌握和综合能力的提升,为医学课程评价改革提供有力的数据支持。