[摘要]研究生教育作为国内高等教育的重要环节,具有承上启下的纽带作用,其既是本科高等教育的延伸,也是专业人才培养的关键环节。成果导向是高质量研究生培养的重要途径和重要驱动力,阐述研究生教育中成果导向的内涵,继而针对土木类研究生课程教育的难点,包括创新能力和差异化培养的需求、知识学习与工程实践结合的需求等,结合OBE理念,提出建设虚拟试验中心以改革研究生课程教学,并对虚拟试验中心的教学模式设计进行了初步探索,为提高土木类研究生培养质量提供了可行的路径。
[摘要]科技创新是新质生产力的主导推动力。材料作为当今社会发展的三大支柱之一,在科技进步当中发挥着不可替代的作用。输送高质量、高水平的材料类专业应用型人才,已经成为高校培养的一项重要工作。校企合作是指学校与企业建立的一种合作模式,是高校培养应用型人才的有效途径。然而,在合作过程当中仍然存在诸多问题。基于“产学研用”融合背景,对材料类专业应用型人才培养进行了思考,在充分发挥学科特色的同时从合作机制等方面探索满足新质生产力建设需要的校企合作模式优化策略。
[摘要」在新时代海洋强国战略背景下,海洋科技竞争日益激烈。涉海科研院所作为海洋科技创新的核心力量,承担着为海洋事业培养高素质研究生的重任。分析新时代背景下涉海科研院所研究生培养的重要性与现状,强调海洋科技与经济发展的紧密联系。通过探讨创新思维与实践能力的双重提升、分层次课程体系的构建、校企合作的深化以及协同创新平台的建立,提出切实可行的培养路径。研究指出,培养具有全球视野和跨学科能力的高素质海洋人才,是实现海洋强国战略的关键。旨在为国内海洋领域的研究生教育提供经验借鉴,推动海洋事业的高质量发展。
[摘要」围术期风险评估的准确性影响诊疗决策的科学性,是住院医师教学的重点内容。围术期风险评估涵盖脏器系统多、相关风险因素繁杂、对应风险状态多变,单纯依靠传统教学模式难以快速提升住院医师的精准评估能力,智能化技术的快速发展为围术期风险评估提供了新思路和新方法。智能化预测模型具有强大的数据处理能力,能实时识别风险要素,辅助住院医师对围术期各脏器损伤风险做出准确判断。探索智能化技术与围术期风险评估教学的融合方法,不仅能有效摆脱当前教学困境,快速提升住院医师的风险评估能力,更为推动围术期医学教育模式革新开辟了新路径。
[摘要」思政课程与课程思政协同育人理念在理论层面和政策层面得到了深入的研究,但在具体实践中,二者的融合机制仍存在局限性,影响协同育人路径的实施成效。在现代信息技术快速发展的背景下,人工智能在教育领域中得到了广泛应用,正深刻改变着教学模式和育人理念。利用人工智能技术强大的数据处理、内容生成及技术交互的优势,将为思政课程与课程思政之间的融合提供有效技术支持,推动高质量育人体系的构建与实施,未来将在教学实施层面具有重要的理论意义和实践价值,更有助于促进学生实现全面发展。
[摘要]“软件系统安全”是信息安全专业的核心课程之一,为后续多门课程(如“入侵防御技术”及“应用和逆向工程分析技术”等课程)的学习起到基础支撑作用。软件作为信息化的核心和互联网应用的基础,其安全性在国内网络空间安全中具有重要意义。据工信部发布的报告,国内网络安全产业面临人才供需失衡的问题,特别是实战型人才极度短缺。因此,培养学生在软件系统安全方面扎实的理论基础和实践能力,不仅对学生就业前景有着深远的影响,而且对提升国内网络空间安全的整体实力至关重要。分析“软件系统安全”课程在教学环节和实践环节中所存在的问题,探索在新工科背景下对“软件系统安全”课程进行教学和实践改革的具体方法和措施。
[摘要]随着《教育强国建设规划纲要(2024—2035年)》的全面实施与深入推进,通识教育选修课程作为高校人才培养的重要载体,其建设既迎来了前所未有的机遇,也面临着诸多挑战。聚焦多模态混合式教学模式的创新应用,系统梳理当前通识教育选修课程体系普遍存在的课程内容与时代需求脱节、教学方式单一、评价机制片面化等制约课程质量的瓶颈问题,在此基础上从课程资源建设、教学活动设计、教学评价优化以及教师能力提升等多个关键维度展开全面探究,探寻在技术赋能的时代浪潮下,多模态混合式教学模式驱动通识教育选修课程建设的有效路径,为新时代通识教育选修课程体系实现高质量发展提供具有可操作性的借鉴范式。
[摘要]课程思政是我国教育界立德树人的重要举措,旨在通过将思想政治教育融入各类课程中,形成全员、全程、全方位的育人格局,实现知识传授与价值引领的统一。从中国著名的数学家所做的贡献、数学在实际生活中的应用、数学中理论与哲学思想相结合促进学生全面发展等三个方面,以极限的概念、常数项级数的概念和二重积分的概念为例,阐述了课程思政融入课堂对知识与价值观内化统一的促进作用。具体实施方面,课程思政可以通过多种方式实现,在现代教学手段逐渐为主的教学背景下,将课程思政教学与线上教学平台相结合,提升课程思政教学的效率。最后给出了关于课程思政教学建设与实践的若干思考和建议。
[摘要」高职院校不仅要培养学生的专业技能,还担负着学生价值塑造的重任。以大数据与财务管理专业为例,从专业课程思政的角度,基于调研发现的系列问题,在完善专业思政目标的基础上,首先,构建了“一线五融四层”的专业课程思政内涵逻辑,并确定了具体的实施思路。其次,系统设计了本专业课程思政内容体系。再次,以学生为中心,开发了专业课程与思政教育相融合的教学资源。最后,创新了“数智赋能、四阶四层”专业课程思政实施模式,保障了专业课程思政落地实施。以上实践研究为指导专业课程思政改革提供了有效借鉴。
[摘要」中西医结合骨伤科学融合了中医辨证思维与西医诊疗技术,兼具专业知识与哲学思想、辨证思维及医学人文等思政元素。教学团队立足新医科建设,落实立德树人根本任务,创新性地将专业教学与思政教育有机融合。为科学评估改革成效,团队构建了以课程思政整体评价为核心的评价体系,涵盖学生思政认知水平、课程内容认可度和价值塑造效果。问卷调查结果显示:课程思政目标达成度良好,学生对思政内容的接受度显著提升,实现了专业知识传授与价值引领的协同发展。该评价体系验证了专业课程思政改革的成效,为医学教育思政建设提供了可推广的实践经验。
[摘要]高校美育通过社会实践走出校园,需从理论与实践双重视角探索虚拟现实(VR)技术的美育动能。聚焦VR技术在美育中共性与个性培育的融合机制,从教学现状、目标设定、思想资源、方法创新及评价体系等维度,系统探讨其实践路径,旨在促进美学思想与专业课程的有效整合。数字媒体已深度融入青年学习生态,为美育创新提供了载体。借助VR技术强化审美实践,不仅能推动知识技能突破,更能在多元文化场景中培育创新思维,增强文化自信。这种技术赋能的美育新模式,通过重构传统教学范式,为培养兼具艺术素养与报国情怀的新时代人才提供支撑。
[摘要]随着医学教育改革的不断深化,传统“病理学与病理生理学”学科的实验教学暴露出内容重叠、资源分配不均等问题,严重制约了医学教育质量的提升。研究旨在探讨“病理学与病理生理学”整合实验教学的实施方案与成效,以期实现教学资源的优化配置,促进知识的深度融合与转化,提高医学生的学习效率和实践能力。整合实验课程设计、教学方法改革和学习效果评估等,有利于提高医学生的综合能力。研究为医学实验教学提供了新的思路和实践案例,为医学实验教学的革新提供了宝贵的经验与启示,对推动医学教育高质量发展具有重要意义。
[摘要」专创融合课程改革是深化高校创新创业教育的重要一环。“BIM”课程是建工类专业中可以实现自由创新设计的课程平台,更是专创融合课程改革的绝佳突破点。课程从教学目标、教学内容、教学思路、教学方法、教学评价五个维度开展教学设计与实践。教学目标中新增美育目标和专创目标,教学内容中新增建筑设计和三维logo设计两个板块。教学思路遵循由仿至创、由师转生的规律。通过课程的专创融合教育,强化学生知识迁移与应变能力,培养具备创新精神和创业意识的新时代综合型人才。
[摘要」课程思政作为新时代高等教育中思想政治教育的新命题,旨在持续贯彻教育目标,是构建“三全育人”大格局,实现全员育人、全程育人、全方位育人的关键。它要求高职院校以立德树人为核心,深入挖掘不同专业和学科的育人价值,构建起课程联动的协同育人机制,助力学生实现全面发展。产教融合和课程思政的交互共生是指在专业课程传授知识和技能的同时,融入思想政治教育元素,实现知识传授与价值观引导的统一。探讨产教融合视域下高职院校课程思政的价值生成机制,提出高职院校课程思政协同育人的实践路径。
[摘要]“离散数学”是计算机类专业的核心课程之一,随着自动化和人工智能的快速发展,开设“离散数学”课程对自动化类专业也尤为重要,因为该课程是自动化和人工智能的重要数理基础课程之一,对自动化类专业具有体系化支撑作用。因自动化类专业学生对高度抽象的课程内容往往不适应,所以对在自动化类专业开设“离散数学”课程进行了教学改革探索,以“化抽象为具体”为总体原则,提高非计算机类学生的学习效果和兴趣。具体改革包括:课程目标的创设、课程内容的改革、教学理念和教学方法的改革、思政和动手实践改革等。最后展望课程建设的未来方向,可为其他单位提供参考和借鉴。
[摘要]在高校科研育人过程中,尤其研究生的创新能力和实践能力的培养是高校人才培养工作重点。目前,在高校科研育人工作中主要存在三方面问题:思想政治教育不足、育人资源不足和创新创业教育不足。因此,提出研究生科研育人“三聚焦”培育模式:高校要聚焦研究生的思想政治引领,加强科研理想教育;聚焦全员协同,构建完善的育人支持体系;聚焦创新实践,增强科研技能实效。在此基础上,建立以创新创业为导向的新型科研人才培养模式,培养有理想、有能力的新时代创新型青年人才。
[摘要]在“大思政课”建设背景下,高校翻译教学亟须突破工具性导向,实现价值引领与文化传播的有机融合。以海南查家文化为切入点,探讨本土文化资源与翻译课程思政的融合路径。通过分析查家文化中自强精神与生态智慧等思政元素,从知识、能力和价值等三个方面重构教学目标、开发教学资源,采用线上线下混合教学模式,构建海南蛋家文化融入高校英语翻译教学的路径。研究表明,依托蛋家文化外译项目,可提升学生文化认同感与跨文化传播能力。该路径为翻译课程思政提供了理论价值与实践创新的参考,助力讲好中国故事的教育使命。
[摘要]遥感科学与技术专业核心课程教学中普遍存在教学内容僵固化、课程思政形式化等问题,无法充分发挥课堂教学立德树人的作用。建设学生中心课堂,打造卓越人才成长环境,致力于让学生掌握知识、获得技能的同时,培养家国情怀和崇高人格。以“遥感地学应用”课程思政教学创新为例,建设政教融合课程文化,在教学内容、教学方式、教学评价等方面分别进行重构,并有机融入价值品质塑造环节提升课程思政的达成度。该教学创新模式在近三轮教学过程中不断探索新方法、整合新策略,学生对学习的热情明显提升,思想情感也得到升华。
[摘要]广东科学技术职业学院是国家高水平软件技术专业群建设单位,专业群在大类招生基础上,对接产业链、相关岗位培养目标,以学生发展为中心,按照个性化分类培养的思路引入行业标准,校企共同构建“专业基础能力—岗位核心能力一综合实践能力”的课程体系,并借鉴国家教学成果奖的经验,进一步深化异步教学组织形式改革,探索研究高水平专业群“大类招生、分类培养”实施路径,实现软件技术专业群人才分类培养,从而能更精准地引导学生找到自己的学习兴趣点,能让课程教学更精准地对接企业岗位要求,解决学生个体差异、学习需求差异、就业差异及人才需求多样化等关键问题,提升人才培养质量。
[摘要]中国建筑市场正在经历历史性的转型调整,在以文化和科技作为建筑设计核心驱动力的当下,中国高校建筑学专业教育模式需直面挑战。在探讨河北大学建筑学专业“建筑设计”课程中,一方面,利用地缘特点,将建筑设计任务聚焦以保定市为代表的华北地区城乡更新上;另一方面,利用科研优势,将绿色建筑技术弹性引入课程设计。以“建筑设计”课程的改革为契机,扩展开设太行山文化特色实践课、师生志愿服务,并参加各类创业和绿色建筑设计竞赛等。通过课程改革,更新教学模式、凝练办学特色、调整学科发展方向,塑造高校建筑学技术前沿性、能力综合型人才。
[摘要」聚焦于复合污染背景下“大气环境化学”课程的教学改革。通过对当前教学现状的深入剖析,发现其存在教学内容陈旧、课时量小、体系分散、实践环节薄弱等问题。为解决这些问题,课程教学改革从多方面入手。首先,整合精选教学内容,融入最新科研成果,使课程更具科学性、先进性和趣味性。其次,创新教学手段和方法,采用理论与实践相结合、研讨式教学等模式,激发学生学习兴趣,提高其学习主动性。再次,强化实践教学环节,让学生将所学知识应用于实际,培养其解决问题的能力。最后,改革考核评价机制,更全面、客观地评估学生的学习成果和能力。
[摘要]在科技浪潮的强力推动下,人工智能技术正以令人惊叹的速度迅猛发展,其在高校教育领域的应用潜力也在持续释放,特别是为高校艺术通识教育带来了颠覆性的变革。聚焦人工智能与高校艺术通识教育的深度融合,深入剖析人工智能驱动教学模式创新的内在逻辑与实践路径。通过回顾人工智能的发展历程,研究其在高等教育中的实际应用,重点探讨基于AI的个性化学习、沉浸式教学以及跨学科课程重构等创新模式,为教育工作者开展教学和政策制定者进行决策提供了参考,推动高等教育的创新发展。
[摘要」生物信息学是一门多元化新兴交叉学科,与现代生物医药之间存在着密不可分的关系,在大数据时代发展背景下以及精准医疗战略计划的开启,国内迫切需要高精尖生物信息学人才,以推动产业高质量发展。但是时代发展和当前教育环境的快速变化,使得在生物信息学教学过程中存在着一些问题,从教学内容和教学方法等方面分析探讨了对于生物专业学生在生物信息学教学过程中的一些问题,并针对这些问题提出具体的可行化建议,以培养学生科学思维以及解决问题的能力,促进生物信息学教学的发展。
[摘要」面向新工科的要求,东北大学材料成型及控制工程专业将实践能力的提升融入课程教学,通过科教融合深化研究性教学,注重理论联系实际和创新思维培养,同时在实践教学环节中不断建设实践基地和丰富教学内容,注重拓宽学生的工程视野和培养学生的综合能力。另外,鼓励学生积极参加创新创业活动,通过学科竞赛和科研训练,激发学生的学习兴趣和创新精神,强化社会主义核心价值观引领。构建的多元实践教学模式为培养有社会责任感、工程素质良好的高层次工程技术和管理人才奠定了坚实的基础,在育人方面取得了良好的成效。
[摘要]“环境工程设计”是环境科学与工程专业环境与资源方向专业学位研究生的必修课之一,着力于提高学生的创新能力,培养学生根据设计背景情况独立解决问题的能力。如何适应国家新形势发展,培养符合社会实际需求的人才,构建应用型人才培养新体系,需要不断地探索和实践。“环境工程设计”遵循OBE理念,开展校企合作课程建设,从校企合作课程建设目标、建设方案、教学内容、教学队伍建设、教学方法革新等方面进行全面论述。
[摘要]深入开展课程思政可以将思想价值引领贯穿教育教学全过程和各环节,推动理想信念和社会主义核心价值观融入新时代青年的思想中,从而为国家培养社会主义建设者和接班人。基于此,以“纳米材料及其制备技术”课程为例,从教学课程介绍、课程内容建设和教学方式优化等方面阐明对学生思政教学变革的探索与尝试。灵活运用该课程的特点,掌握研究生对该课程的关注点,从课程内容建设上进行突破,将课程思政与学校教学大纲相互联系,通过改变授课方式来实现多彩课堂的建设,从而将课程思政的思想内涵真正印入高校研究生的脑海中。为国家培养具有工匠精神、创新精神和科学专业精神的优秀人才。
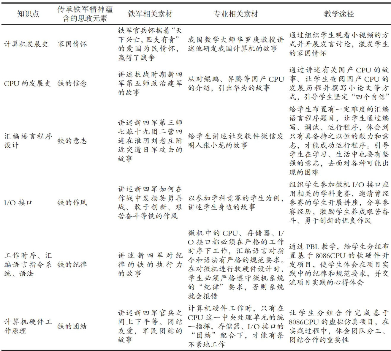
[摘要]2024年政府工作报告提出,要建强应用型本科高校,加快发展新质生产力。其目的是培养大批高素质应用型、创新型和复合型的高质量人才。课程思政建设是全面提高人才培养质量的重要任务,重在发挥好每门课程的育人作用。结合盐城工学院“00后”本科生的特点,结合盐城这一新四军重建军部所在地的地方红色传承,深刻领会习近平总书记在盐城考察时的重要讲话精神,探索将新四军的铁军精神有机融入“微机原理与接口”课程教学中,剖析铁军精神的内涵,挖掘课程思政元素,开展课程思政建设,提高立德树人成效。
[摘要]探讨情境模拟教学法在高职内科护理教学中的应用效果和教学价值,通过具体实践进一步提升学生的护理能力水平。随机选取150例高职护理学生分为对照组和观察组,分别采取传统常规教学方法和情境模拟教学法授课。通过对比两组学生的理论水平、实践操作能力以及具体的学习表现和能力,发现对照组学生的综合水平及自主学习能力低于观察组学生,且 .p<0.05 得出结论,情境模拟教学法有助于学生适应在内科护理中多样化的学习需求,具有重要的实践应用价值,在未来可以得到更大范围的推广。
[摘要」面向云计算、大数据、人工智能等相关领域企业对计算机专业人才的需求,围绕“云计算导论”课程,针对省属高校本科生在“云计算导论”课程学习中面临的硬件墙、概念墙和懈怠墙三方面问题,规划懂理论、善管理、能编程、勇担当、有情怀5个课程目标,以企业需求为导向设计云计算人才的可持续胜任力模型,引入分布式思维更新课程知识体系,建设教学云平台优化实践教学体系,健全考核评估体系激发学生学习动力。以赛促学、校企联动,虚实结合开展多层次人才培养,合力培养学生的可持续胜任力,从而缩小毕业生能力与企业需求间的差距。
[摘要]课程思政是全面落实立德树人根本任务、提升人才培养质量的重要举措。国家高度重视专业学科与思政教育之间的融合,但在具体实践中存在缺乏有效的衔接机制、融合形式单一等问题,不利于强化学科专业教学的思想政治教育功能。从行动学习的角度研究实践教学和课程思政的整合,通过明确课程目标定位、结合“管理心理学”课程挖掘思政元素,将行动学习理念贯穿于教学全过程,以实践经验促进学生学习和知识体系的构建,可以有效提高学生对知识和技能的理解与应用水平。
[摘要]针对空天动力类课程学科交叉性强、与工程联系紧密的特点,提出和实践“研究者视角”教学方法。该方法以建构主义和学习金字塔理论为支撑,将典型的科学研究过程即资料梳理—问题凝练—问题分析—问题解决—成果交流等深度融入教学。教学围绕贴近工程实际的主题展开,课前以牵引性问题驱动预习;课堂上以学生自主思考和小组研讨为主线,包含问题凝练、协同分析及选代解决等过程,并采用学术会议的形式进行成果交流。教学实践表明,该方法显著提升了学生主动学习动力和综合问题解决能力,有效培育了其科学思维和批判性思维。
[摘要]引导学生学会自主学习是促进学生进步、提高学生核心素养、培养学生终身学习能力的源头活水。通过教学设计分析法等方法,以自主·合作·探究模式为基础,通过兴趣导入与明确目标—自主学习与独立探究一学生质疑与教师解答—团队合作与分享交流一得出结论与进行总结这五个阶段进行新的教学设计,使教师教法与学生学法得到更新与变革,提升教师教学效率,提高学生自学与合作能力,从而在执教上取得更好的成效,使自主·合作·探究模式在高中生物教学中得到更好的融合。
[摘要]探讨案例教学法在“电路分析基础”课程中的应用,以惠斯通电桥为例,通过学习串并联电路的原理,分析惠斯通电桥电路的原理;通过应变片搭建惠斯通电桥电路制作力传感器,验证了该方法能有效提升学生的实践与分析能力。案例教学法不仅增强了学生的团队合作精神,还使其能够更直观地理解电路原理及应用。研究主要聚焦于“电路分析基础”课程中最简单的惠斯通电桥案例,具有一定的局限性,但为电路分析课程的教学改革提供了有益参考。未来研究可进一步拓展案例范围,探究该方法在不同教学环境下的适用性。
[摘要」在“概率统计”课程教学改革研究中,以聚焦教学生态构建的量化分析路径为切入点展开探索。以问卷调查为数据采集工具,广泛全面地收集影响本科学生“概率统计”课程学习的各类数据,运用因子分析、相关性分析等专业量化方法,深度挖掘影响学生学习效果的核心因素,明晰关键因子间的相关机制。基于精准的数据分析结果,准确锚定教学优化方向,构建适配学生多元学习需求的“概率统计”课程教学生态。从教学目标、内容组织、教学方法创新等不同维度提出教改建议,为切实提升课程教学质量、促进学生有效学习提供量化支撑与实践指引。
[摘要]专业课程是思政建设的基本载体,如何发挥专业课承载的德育功能是专业思政课建设的一项重要课题。“会计英语”思政课程的探索与实践是一个复杂且重要的教育领域。在全面贯彻党的教育方针的背景下,探索并推广“会计英语"课程的思政建设,分析课程思政在实践中应用的现状后,对“会计英语”课程设计进行重塑,通过对具体章节知识点内容进行举例,以期为会计类课程思政建设提供一定的参考,最终希望通过课程教育让更多学生从本科阶段开始就塑造“国之大者”应有的担当。
[摘要]为探讨在泌尿外科护生带教过程中运用目标管理法的有效性,从2022年5月至2023年5月,选取60名在泌尿外科实习的护生,将学生随机分为对照组与观察组各30人,对两组的带教效果进行比较。结果显示,与对照组比较,观察组的带教服务质量得分较高,观察组护生的理论考核、操作考核的成绩和综合素质得分较高,并且带教的满意度较高,两组间的差别有显著性 (p <0.05) 。得出结论,在泌尿外科实习护士实践中运用目标管理法进行带教,具有可行性和有效性。
[摘要]在智慧教育的背景下,以超星学习通数字教材为载体,构建数字教材应用的大学数学课程“3-7-2-1”创新教学模式。该模式依据“三层次”能力目标,精准设计课程内容;基于“七维度”教学活动需求,精心策划课程互动方式;以“二结合”策略,精准挖掘课程评价数据;遵循“一中心”理念,精心组织教学方法。实践证明,该模式真正做到了让学生课前、课后忙起来,课中活起来,学生的创新能力得到了极大的发挥,数学应用能力显著提升,为建设一流专业、一流课程,培养一流学生提供了坚实的保障。
[摘要」混合式教学结合了传统面对面教学和在线学习的优势,为学生提供了灵活、互动和实践的学习体验。混合式教学在提升课程灵活性的同时,优化了学习体验,并有效培养了学生的综合素养与问题解决能力。在混合式教学中,学生的在线学习热情不足,理论教学和实践训练存在脱节的现象。为解决上述问题,须加强互动性学习活动的设计研究,深化线下深度讨论,推进教学资源的系统化建设,并建立过程性动态反馈机制。合理实施混合式教学有利于提高高职“中小企业经营管理”课程的教学效果,对于培养具有创新意识和实践能力的经营管理人才具有重要的作用。
[摘要]培养方案是研究生培养的主要依据,是研究生培养的核心环节。面对新一轮产业革命和科技革命向航空运输产业的渗透,交通运输专业学位研究生培养面临着课程体系与专业培养目标适切度不高、实践环节培养与职业发展能力匹配度不高、国际化教学与专业能力培养有效度不高等问题。为此,行业高校亟须面对国家航空运输业和航空制造业深度融合以及高质量民航交通运输产业发展的现实需求,在修订专业学位研究生培养方案中,明确培养目标,优化课程体系,突出先进性、实践性和国际性,为国家卓越工程师培养提供有力支撑。
[摘要」随着教学改革的深入推进,当前高校课堂教学评价工作的实施应依据实际情况进行调整和完善,尤其要发挥教育评价的指挥棒作用。基于学生获得感的课堂教学质量评价方法,从教学内容、教学手段、师生互动、学习效果等维度,构建一个多层次的评价指标体系,不仅要关注教学内容的实用价值、对学生的吸引力等,也要综合评估教师所采用教学方法的科学性、趣味性和合理性,注重提高课堂互动效果,秉持以学生为中心的评价理念,促使教师提升教学水平和教学能力,充分发挥课堂教学质量评价所具有的驱动作用。
[摘要」基于产教融合的理念,探讨高校音乐教育专业师范生的培养目标。阐述基于产教融合的高校培养音乐教育专业师范生的价值意蕴,以及研究基于产教融合的高校音乐教育专业师范生的培养实践路径:落实人本教育理念,明确多维度人才培养方向;强化情感纽带,激发师范生内在驱动力;创新教学方法,优化教育内容与评价体系;完善培养机制,确保师范生专业发展。基于此,探讨如何通过教育与实践的深度融合,提升音乐教育专业师范生的培养质量,为音乐教育领域培养出更多既专业又实用的优秀人才。
[摘要」在中学、小学、幼儿园教师资格面试的评分标准中,两个紧密联系、互相影响的评分指标言语表达和思维品质占总分数的三分之一。语言是思维的物质载体和工具,思维的过程和结果也是通过口头语言或者书面语言呈现出来的,语言和思维之间互相影响、互相促进,具有同质性。教师资格面试的评分标准是教师行业资格的最低标准,但一些师范教育专业在语言表达方面课程的开设和训练,却往往是滞后和训练不足的,需要建立科学合理的口头语言表达能力训练课程群或者课程体系,制定科学合理的口头语言表达能力训练和检测标准,提高师范生对口头语言表达能力的重视程度。
[摘要」高校“一站式”学生社区是新时代铸牢中华民族共同体意识的重要载体,通过空间重构、资源整合与机制创新,推动各民族学生全方位交融。从互嵌关系、行动构设、模式构建等三个维度,探讨“一站式”学生社区铸牢中华民族共同体意识的实践路径。社区通过物理互嵌,实践互嵌,制度互嵌实现价值整合,为培育中华民族共同体意识提供基础。然而,当前仍面临队伍建设专业化不足、实践活动深度欠缺、环境浸润效度有限等挑战。为此,提出队伍引领、实践育人、文化浸润的三维模式,为高校深化民族团结教育、落实立德树人根本任务提供理论与实践参考。
[摘要]探索以虚拟仿真为核心的本科护理临床实践教学,并评价其效果。选取某医学院校三年级护生60名,平均分为实验组与对照组各30人。实验组在常规实习基础上引入VR情境模拟与线上虚拟病房案例等教学方式,实施混合式教学;对照组按照常规教学进行。比较两组的理论、技能、临床思维与满意度。结果显示,实验组理论与技能、临床思维均优于对照组 (p<0.05) ,满意度更高 (p<0.01) 。采用随机对照设计,证实教学增效。由此得出结论,虚拟仿真赋能的临床实践可提升护生能力与兴趣,为本科护理临床教学提供创新路径,推广价值显著。
[摘要]在大数据和人工智能影响下,网络媒介对大学生的学习生活带来一定的影响,尤其是在个性化信息推荐系统和短视频普及的当今,网络媒介对大学生的信息获取和“三观”形成影响深远,同时也给大学生文化素质教育带来新的困难和挑战。通过分析在互联互通、人人共享的媒介化社会中大学生受到的主要影响,直面媒介化社会给大学生文化素质教育带来的困难和挑战,从而对大学生文化素质教育对策进行研究。通过创新教育理念、创新教育师资、创新教育路径等方式去解决局限和困难,找到应对媒介化社会大学生文化素质教育的策略,开拓媒介化社会背景下大学生文化素质教育创新思路。
[摘要」在高校创新创业教育改革机遇下,如何培养适应社会需求的应用型人才,是当前高校面临的关键问题。基于大量实证调查数据,设计创新创业教育和就业创业能力的维度,并建立创新创业教育各维度与就业创业能力的回归模型,采用路径系数分析创新创业教育对大学生就业创业能力的影响机理。研究发现,创新创业教育的实践支持影响最大且最全面,然后依次为创新创业教育与专业教育的融合度、创新创业教育的导师投入。最后,基于分析提出建设多层次、全方位高校双创教育实践资源,开展多种形式的创新创业教育与专业教育融合策略。
[摘要]目前高职院校老年护理专业面临课程体系边缘化、实践基地资源匮乏、社会接受度与认同度低等问题。为应对上述问题,探索与湖南省实际情况相契合的老年护理人才培养模式,提出以岗课赛证为抓手,整合和调整公共、专业和实践课程,构建相互融通的课程体系;综合采用“互联网 + ”的混合式教学手段,创新老年护理专业教学方法;强化早实践、多实践的产教融合机制,与优质养老机构合作,校企共建实训基地,积极引导学生进行多元化实践;建立多层次评价体系,并结合行业反馈、毕业生意见及第三方评估等情况动态调整教学内容。通过推动政一校—行—企协同合作,持续改进教学效果,努力为构建区域性老年护理教育示范中心进行探索和实践。