[摘要]为提升工程管理专业研究生运用数字化、智能化相关技术开展前沿研究与工程开发的实践创新能力,建设了学科交叉的工程实训中心并组建了校企合作的高水平教学师资队伍。在此基础上,创新性地打造了全链条、一体化的工程管理实践课程,采用闭环式教学法,巧妙融合理论讲授、案例剖析、实践操作及角色扮演等多元教学手段,使学生在熟练掌握先进技术的同时,深入理解和探索工程管理方案,为培养适应新质生产力需求的技术与管理复合型人才奠定坚实基础。
[摘要]机器人工程专业作为典型的新工科专业,具有综合性、前沿性和实践性的特点。作为该专业培养方案的核心实践环节,“机器人操作系统”(robot operating system,ROS)课程对机器人系统进行构建、仿真、验证和性能分析。移动机器人感知、决策、定位、建图等相关技术在智能化无人系统领域广泛应用,是当前智能机器人研究的前沿与热点。因此,将“机器人操作系统”课程的理论教学、实践环节与移动机器人系统的建模仿真、移动机器人SLAM方法的实现与应用相结合对本科生展开培养,有助于拓宽学生的学术视野并培养学生的创新能力。
[摘要]随着医学教育技术的革新,虚拟仿真技术支持下的模拟病人在医药教学中的应用日益广泛,成为虚拟教研室时代临床中药学人才培养的热点。将模拟病人用于临床中药学服务实训课程具有重要的意义。北京中医药大学基于模拟病人开展临床中药学服务实训教学多年,具有丰富的教学实践与经验。探讨了模拟病人在临床中药学教学中的应用现状、优势、挑战及未来发展方向,旨在提升教学质量和学生临床实践能力,为模拟病人的教学应用提供参考。
[摘要]毕业论文既是学生在大学期间学术能力和实践技能的综合体现,也是评价整个教学质量最重要的环节。以某高校2018—2019级生物科学专业的142名本科生作为研究对象,以学生为中心通过“两个主体”指导模式,探讨如何提升毕业论文质量的管理模式以及实施方案的成效。通过实践提高了低年级学生科研训练的人数并加强了导师的指导力度,从而使学生增强了对毕业论文的重视程度并加大了投入时间,为提升本科生毕业论文质量提供了实证研究基础,同时也为高校的教学改革和质量提升提供了有价值的见解和建议。
[摘要]基于OBE视角,以学生的发展为中心,在“金融学”课程的第一课堂基础上,通过教学内容重构、活动实施和评价反馈等方式探讨第二课堂的建设路径。以该课程第一章为例,设定国际视野、沟通协作、创业创新、可持续发展、社会责任等五大学习目标,树立开放、协同、创新、绿色和共享等理念,制定出一系列形式多样的第二课堂活动,并在第一课堂的基础上,以OBE理念为指导,根据不同的第二课堂形式设计不同的评价方法和考核体系,为经济学专业的第二课堂建设奠定坚实的基础。
[摘要]“无人飞行器总体设计”课程不仅涉及专业知识和技能的讲授,还承载着培养学生科学精神、创新能力和家国情怀的重要使命。以实现思政教育与专业教育深度融合为目的,探讨采用实战案例牵引的方法融入“无人飞行器总体设计”课程中思政教育的举措。分析了“无人飞行器总体设计”课程教学及课程思政展开过程的现状和挑战,阐述了实战案例的选择、引入,以及如何将思政教育元素巧妙地融入专业教学的实施过程中。通过具体的教学案例和效果评估,讨论了这种教学模式在提高学生学习兴趣、培养创新能力和思政素质等方面的积极作用。
[摘要]大学生学习投入是国内外教育研究的热点问题。但目前研究对象选择存在局限,针对军校大学生学习投入相关研究相对罕见。军校大学生既是大学生,又是军人。基于某军校大学生NSSE-China问卷数据,分析学习挑战度、主动合作学习两个维度的数据,发现该军校大学生学习投入情况存在一定不足,花在学习上的时间得分高,短篇课程论文、长篇论文完成情况得分低,体现了军校严格时间管理但对学生学术方面的高阶要求较弱;合作学习水平得分低,参加社团较少、报考专业技能证书的兴趣较弱。分析了军校学生在学习投入方面的特点与原因,提出了军校教学改革的具体措施与建议。
[摘要]探讨有留守经历的大学生游戏障碍的流行病学特征,以及反刍思维在游戏障碍和睡眠质量之间的中介作用。采用整群方便取样法,调查江西多所高校有留守经历的大学生616名,通过游戏障碍测验评估游戏障碍流行病学特征,并应用反刍思维量表和匹兹堡睡眠质量指数分析反刍思维在游戏障碍和睡眠质量之间的中介作用。调查发现,有留守经历的大学生高风险游戏障碍占比 6.5% ,游戏障碍患病率为 0.6% ;反刍思维在游戏障碍和睡眠质量之间起中介作用,直接效应为0.277,间接效应为0.036,总效应为0.312。该研究有助于深入理解三者间的作用机制,也为针对有留守经历大学生的心理干预提供了新的思路。
[摘要]在用户参与馆藏资源选择、采购、评估等馆藏资源建设环节,可以充分发挥用户的主体性作用。医学高校图书馆建设目标明确,用户专业性强,但也面临有效的用户参与机制建立困难,提供的服务难以完全满足用户期望的困境。基于此,积极探索用户参与式的馆藏建设方案,在用户需求分析、用户潜能开发、用户参与管理的规范化建设等方面制定用户参与馆藏建设的措施,在大数据、人工智能、移动终端等新技术下提升用户参与度的路径,以期为完善医学高校图书馆用户参与机制、构建智慧化的用户参与生态提供一些见解和思路。
[摘要]虚拟现实技术发源于20世纪,经过不断发展已经在现代社会的多个领域中发挥了重要作用,对教育的变革也有着举足轻重的影响。近年来,以虚拟现实技术为依托的虚拟化学实验由于具有优秀的交互性得到了广大师生的认同与快速发展,尤其是其良好的虚拟世界现实化、微观世界宏观化等功能起到了传统实验不可替代的作用。讨论了基于多元智能理论的虚拟化学实验对化学实验教学的影响,以及虚拟化学实验设计的方法与策略,设计具体案例并采用对比实验法从课前认知与课后体验两个维度讨论案例的实施效果。数据分析表明,基于多元智能理论的虚拟化学实验不仅可以提高学生的学习兴趣,而且可以促进学生对化学世界的深层理解,提高其识记水平。
[摘要]在新质生产力快速发展背景下,基于“智能 + ”“数据 + ”的新兴岗位层出不穷,要求应用型高校计算机类专业必须与产业深度融合,通过构建合理的人才评价机制,形成教育教学闭环管理,主动适应市场需求变化。以阿里大数据产业学院为例,从宏观、中观、微观等三个层面深入研究了校企协同人才评价方法,构建了校企协同人才培养三闭环机制。研究发现,该机制有助于提高人才培养的动态性和适应性,促进教学各环节持续改进,为培养既符合市场需求又具有创新能力的高素质人才提供有力保障。
[摘要]中华优秀传统文化作为中华民族几千年文明的精华,蕴含着丰富的艺术文化和教育价值,将其融入高校课程思政建设中,不仅有助于传承和弘扬中华优秀传统文化,还有助于培养具有坚定爱国信念的新时代人才,对于党和国家事业发展具有重要意义。简单阐述了中华优秀传统文化融入高校课程思政的重要意义,分析了中华优秀传统文化融入高校课程思政的现实困境,并提出了有效的融入路径,旨在为中华优秀传统文化顺利融入课程思政建设中提供保障。实现中华优秀传统文化与课程思政的有效融合,提升高校课程思政的实施效果。
[摘要]“生物化学”作为生物类相关专业的基础课,在人才综合能力培养方面占有重要地位。但传统教学以教师讲授为主,模式单一、课堂枯燥且缺乏活力。基于OBE理念,结合雨课堂和中国MOOC线上教学平台,重构“生物化学”教学目标和教学内容,优化线上线下教学模式,多方位评价教学成效,进行改革后反思,提升教学质量,为国家培养高水平人才。生物化学是生物学、医学、药学甚至是化学、物理学等专业必学的基础科目,是从事教学、科研和其他相关领域研究的基石,在学生今后的职业生涯中始终发挥着至关重要的作用。
[摘要]“电子商务安全与支付”课程是电子商务专业的核心课程,随着信息技术发展及社会发展,该课程存在教学内容及教材落后、师资队伍背景单一、跨学科融合不足、实践不足及思政融合可进一步加强等问题。针对上述问题提出“多元融合”解决措施,即教学资源和教学方法线上线下融合、师资团队融合、与其他基础学科相融合、实践环节融合及思政融合的思路,通过“多元融合”,提升该课程知识的前沿性、教学手段的先进性和学生的创新能力、实践能力、社会责任感,以便满足该课程的教学需求。
[摘要]大数据技术的快速发展促使传统的“经验式”教学模式向“数据服务”教学模式转变。以本科生“面向对象技术”课程为例,“基于大数据统计的多维学情分析”和“基于数据挖掘算法的实践单元自主选择”帮助教师实时调整教学策略和内容,为学生提供定制化的学习资源,促进学生从被动式学习走向个性化学习。通过大数据技术的应用,构建更具适应性和灵活性的教学体系,并科学评估学生的学习情况和掌握程度,提高教与学的效果。
[摘要]思政教育是实现立德树人根本任务的一个重要途径,在传统的教学模式下学生鲜有机会获得思政教育,且学习热情不高。高校应对传统的教学模式进行改革以全面推进课程思政建设。以河南理工大学“矿山岩石力学概论”课程为例,在混合式教育的基础上通过在授课内容中加入思政元素来实现对课程思政教育的改革。将爱国主义情怀、工匠精神、历史发展和生态环境融入授课内容中以提高学生的学习热情,通过课程思政实现了知识传授和价值引领的有机统一。
[摘要]“高等数理统计”课程在统计学研究生培养中的重要性日益凸显。它不仅关乎学生专业素养的提升,更是培养学生创新能力和解决实际问题能力的关键。通过对高等院校统计学研究生的培养现状进行调研分析,在人工智能背景下,分别阐述了“高等数理统计”课程建设的重要性和必要性、分析了统计学相关领域的人才培养需求,并进一步探索了“高等数理统计”课程在人才培养中的赋能路径,以期有效推动“高等数理统计”课程改革,为统计学相关领域的发展培养更多适应新时代发展的高层次人才。
[摘要]“FDAR”类比教学模式旨在提升“高分子化学”课程的教学效果。该模式结合认知负荷理论和学习迁移理论,在“FAR”类比教学模式基础上,系统化设计课程,以增强学生对复杂化学概念的理解。分析了学生面临的学习挑战,提出了具体的教学实施策略,并给出了包括教师专业发展、类比资源库和类比情境的建设、课堂教学的组织管理与课后反思等在内的教学建议,以期实现“高分子化学”课程教学的创新和改革,提升课堂教学的效率和质量,为其他高校的教学改革提供参考依据。
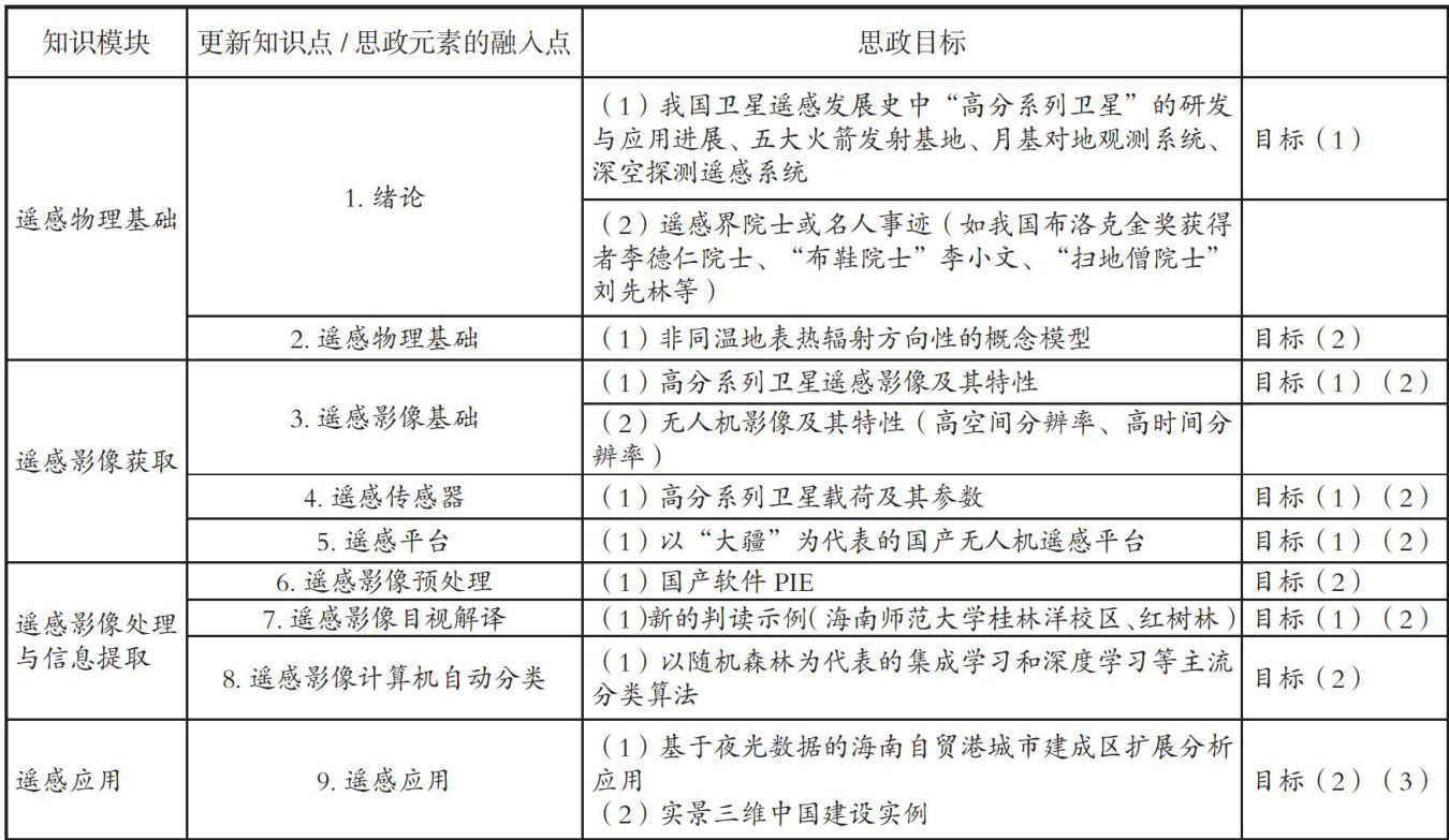
[摘要]为了充分发挥专业课程思政育人主阵地作用,以培养学生的政治素养、科学素养和综合能力等课程思政理念为前提,结合“遥感概论”课程特点及遥感技术发展前沿,针对该课程当前教学过程中存在的思政育人缺失、教学知识点繁杂、学生学习自主性和系统性不强等问题,从该课程思政目标、思政教学元素、教学内容和方式等三个方面探索了构建融合课程思政教育理念的“遥感概论”课程思政教学体系改革模式,为地理学等其他专业课程思政建设提供了有效参考。
[摘要]基于OBE教学理念,以学生为中心,理论联系实际、注重劳动教育和创新创业教育的有机融合,将知识传授与价值引领、劳动实践相结合,落实立德树人根本任务。以“环境工程微生物学”及实验课为例,通过建立专兼结合的师资队伍、优化教学大纲和多维立体实践式教学方法,探索将创新创业教育、劳动教育有机融合到专业教学过程中。构建了在形态、时间、空间、考核评价机制上多维立体的实践式教学方案,这对学生劳动素养、专业技术技能、创新能力等的提升具有重要意义。
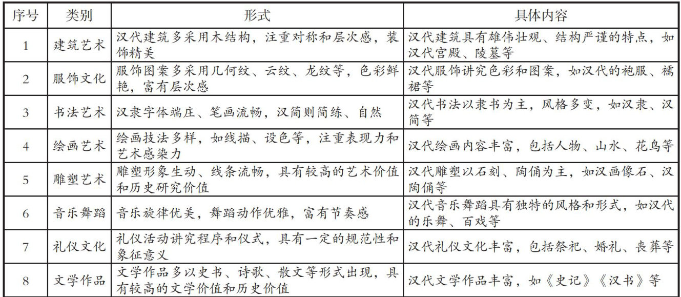
[摘要]随着信息技术革命的发展,Photoshop正在以前所未有的速度和规模渗透到设计教育中。同时,中华优秀传统文化元素的重要性也愈发突出。将汉代优秀历史文化融入Photoshop课程教学中显得非常有必要。采用文献综述、教学实验和问卷调查等多种方法,将汉代历史人物、历史典故、汉代图案和色彩、汉代书法和装饰纹样等汉代文化,通过Photoshop软件融入设计学科中,不仅提高了学生设计的原创性,也增强了学生对中华优秀传统文化的认同感与传承意识。研究开发了若干基于汉代文化的设计教学资源和教学模块,为丰富Photoshop课程教学提供了新思路,对于传承汉代优秀历史文化也具有重要意义。
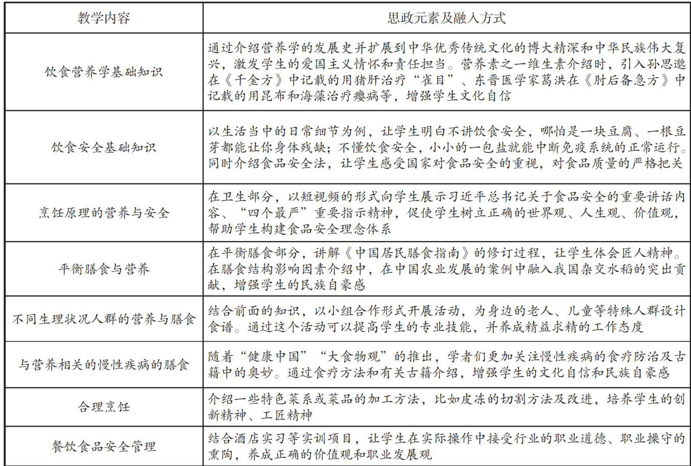
[摘要]课程教学改革是培养应用型人才的重要途径。“饮食营养与安全”是旅游管理、酒店管理专业的一门专业选修课程,具有较强的应用性,传统的教学方式很难达到理想的教学效果。通过介绍“饮食营养与安全”课程改革的必要性、教学改革的主要措施(如融入课程思政教育、更新教学方法、加强理论与实践相结合、提高学生参与度、改变考核方式等)等提高“饮食营养与安全”课程的教学质量,提升人才培养质量,为培养高素质应用型人才打下基础。
[摘要]分析在新工科背景下计算机专业与其他学科交叉融合和课程思政的重要意义,从学生实践应用能力和综合素质培养出发,以“Python程序设计”课程为例,阐述了教学改革与实践的具体措施:结合专业需求和具体行业应用制定教学目标,内容上结合各领域应用场景设计教学案例、融入思政元素,教学方法上采用项目式、线上线下混合式教学,同时通过项目实践、学科竞赛等手段强化实践锻炼,实施教学改革后取得的良好效果,以期对培养高素质应用型计算机人才起到借鉴作用。
[摘要]在新工科人才培养和新兴技术迅猛发展的背景下,“数字逻辑设计”课程教学面临着诸多挑战,包括课程内容与实际脱节、教材未反映新前沿技术、教学方法过时等问题。分析了目前“数字逻辑设计”课程在新工科背景下所面临的问题,分别针对教学内容创新和教学方法创新等提出了一系列创新的教学内容、方法改革措施和实际的案例分析。通过实施教学改革,提高学生的学习兴趣、上课积极性和参与度,增强学生的创新能力,提高学生解决实际工程问题的能力,为新工科人才培养提供更有力的支持。
[摘要]人工智能既引发了新一轮技术革命和产业革命,也推动了教育体系的变革,催生“人工智能+X”的人才培养模式。如何跨专业开展人工智能课程教学,实现人工智能和各专业融合发展,亟须探索和解决。深入分析了目前高校跨专业开展人工智能授课面临的挑战,系统介绍了国防科技大学“人工智能基础”课程有针对性实施的一系列教学改革措施,包括教学内容适配性改革、教学方法革新、师资队伍建设等,目前取得的成效以及未来的改革方向,为人工智能课程跨专业教学改革提供参考。
[摘要]机器人技术是科学技术的制高点,是一个国家创新能力的标志之一,而智能机器人研究型教学是培养机器人、自动化类人才的重要环节。针对目前机器人教学中的应用场景复杂、设备昂贵、环境构建困难等问题,提出一种基于虚拟仿真的“机器人控制技术”课程建设与创新实践方案。该方案借助虚拟仿真技术,将学科前沿成果和实际科研项目反哺教学,以高还原度动态呈现机器人“系统集成—运动控制—智能感知—双臂协作—线下探索”五个逐层递进的作业过程和实验教学模块,凸显智能机器人控制的核心要素,加深学生对机器人控制技术和系统的理解。
[摘要]在社会发展和对农科人才需求转变的背景下,农科专业的课程建设、思政教育、育人目标等方面不断提升。“遗传学”作为农科专业的专业基础课之一,承载了专业知识传授、能力培养、素质教育等功能,但普遍存在授课内容多但课时不足、实验多为验证性实验、课程较难、理论偏多导致学生学习兴趣不高、学习难度整体较大等问题。因此,高校亟须对“遗传学”课程进行教改。旨在探讨新农科背景下高校关于“遗传学”课程的教改问题,为新农科背景下农科专业“遗传学”的教学实践提供参考。
[摘要]在新工科发展需求下,设计和构建重视知识高阶融合与聚焦学生创新能力培养的实验课程尤为重要,这对培养高素质、一流创新型人才具有良好的促进作用。以西南科技大学材料类专业的“材料科学基础实验”课程为例,从实验教学内容、教学模式及教学组织管理与评价机制等方面探讨了实验课程教学的设计理念与构建思路,并在实验教学中围绕对学生“理论知识运用能力一实践操作能力—科研创新能力”培养的有机融合进行了有益的探索。
[摘要]在新时代教育格局下,课程思政是落实立德树人根本任务的重要举措。“高等数学”作为医学院校重要的公共基础课,其教学效果不仅关乎学生对数学知识的掌握,更影响着学生未来医学学习和职业发展中的思维模式与问题解决能力。如何将思政元素精准而有效地融入课程教学,是值得深入研究的重要课题。从知识传授、能力培养、价值塑造三个维度入手,探讨在医学院校“高等数学”课程思政教学过程中教师的主体作用,通过具体教学案例分析,阐述了教师在课程思政中的重要性,从知识传授与价值引领的融合角度,为医学院校“高等数学”课程思政教学提供有价值的参考。
[摘要]课程思政是高校实施思政教育、实现立德树人宗旨的内在要求,依托“三全育人”理念,旨在促进专业课程与思政教育的深度融合与协同推进,以应对课程高质量发展的迫切需求。以“医学图像处理”课程为例,为有效融合课程与思政目标,首先要充实课程内容,优化思政教学效能,确保全面育人;其次,要依据课程特性创新教学方法,构建全员参与的育人机制;最后,建立多维度评价体系,保障全程育人。在改革实践中,始终以学生为中心,依托学院党委与各部门的有力支持,以及课程教研室与教师的切实执行,形成“一体两翼”架构:以课堂教学为基石,延展至教学全环节,通过实践达成既定目标,最终实现“知行合一”的“三全育人”新范式。
[摘要]构建和实施模块化课程体系有助于提升学生的就业竞争力,有利于推动“双师型”教师队伍的建设。为增强药品经营与管理专业教学的灵活性,更好地适应高职学生的学习特点和未来发展,从更好地满足学生就业及发展的需要、适应 1+X 药品购销职业技能等级鉴定的需要、助力“双师型”教师及教学团队的建设、促进产教融合四个方面分析了药品经营与管理专业模块化课程体系构建的必要性,并在这一分析的基础上,提出了药品经营与管理专业模块化课程体系构建的思路、路径及应注意的问题,构建了药品经营与管理专业“平台+模块”“宽基础+活模块”的课程体系。
[摘要]“机械原理”课程具有很强的实践性,针对教学中存在的问题,为加深和巩固学生对基本原理和概念的理解,依托机械基础教学基地和教育部重点实验室,以实践环节(课程设计、科研项目和竞赛项目)为抓手,进行机械原理、机械设计基础课程设计、机械设计的综合改革,搭建从常规设计到创新设计的提升平台,融传授知识、培养能力和提高素质为一体,实现了学中做、做中学、做中研,构建了创新实践教学育人的“项目牵引—问题驱动—能力导向”立体架构,该模式在“机械原理”课程教学中的实际应用中取得了良好的效果。
[摘要]针对新时代背景下对高校“专业”定位,科研与学校、企业合作,形成了新的本科人才培养模式,并建立了实践能力培训和教育质量控制体系。分析了齐鲁工业大学(山东省科学院)应用化学专业以科研项目为载体,构建科教产深度融合育人模式的创新特色及现状,探讨了开展以人才培养为核心的课程目标建设、搭建以校企合作为主的多样平台、加强建设教学队伍、建设多样化教学体系等一系列综合改革措施,为培养适应新时代社会要求的应用型、复合型创新高素质人才提供了思路。
[摘要]“药物分析”课程是药学类专业的专业核心课程,其课程质量与人才培养目标的实现密切相关,而课程质量保障体系的构建对于保证教学目标的实现、改进教学质量、提高教学效果至关重要。基于OBE先进教育理念,从药学专业的人才培养目标出发,结合药物分析理论和实验课程的特点,以目标达成度评价为手段,反向设计课程体系,从而构建包括课程建设系统、监测评价系统和教学条件保障系统在内的“药物分析”课程质量保障体系并应用于教学实践。
[摘要]环境教育有利于培养公民的环境保护意识和可持续发展观念。高等师范院校非环境类专业的环境教育课程的开展对培养未来教师的环境素养和责任感具有重要意义。通过设计一套调查表,针对高等师范院校非环境类专业的环境教育课程现状进行调查,发现高等师范院校在环境教育的课程设置、教学目标设计和教学方法与评价方法上存在缺陷。因此,提出以线上线下同步混合式课堂教学和实践课为主的改进对策,旨在为进一步提高环境教育课程的教学质量和实现最终教学目标提供实践依据。
[摘要]制图类课程作为机械设计行业人员表达设计思想、进行技术交流、组织生产装配的“工程技术语言”,是机械产品设计的重要载体,为制造强国人才培养发挥重要作用。针对提高机械专业学生实践能力这一教学需求,在分析制图类课程实践教学存在问题的基础上,以学科竞赛为主要抓手,从赛教结合的理论课程教学设计、赛教结合的实验课程教学设计、赛教结合的课程设计教学设计及赛教结合的课外竞赛团队建设等四个方面,探讨了民族类院校机械制图类课程的教学方法,为民族类院校学生实践创新能力的培养提供思考。
[摘要]“一核两翼五融合”混合式教学体系的构建,以艺术设计类课程为例,旨在探索新时代信息化背景下的创新教学模式。深入探析混合式教学体系的研究理论,提出以学生为中心、能力为导向的“一核”(学生主体性),“两翼”(线上与线下教学资源互补)的教育理念,构建了课程内容、教学方法、评价方式、技术应用、校企合作的五大融合教学体系。案例分析展示了该体系在实际教学中的应用,通过教学效果评估,有效验证了学生的学习参与度、创新思维和实践能力。这一教学体系的构建,旨在提升教学质量,推动高质量艺术设计人才的培养。
[摘要]当前我国高校“咨询心理学”本科实践技能教学收效甚微,实践与科研的结合也存在困局。传统讲授式教学很难帮助学生获得实操技能与科研能力。PBL教学法基于杜威的经验性教育理论,以解决问题为导向,转变教学中教师和学生的主体地位,对教学理念和方法提出了实践性指导。以“咨询心理学”本科教学中的问题设计为导向,从PBL的设计、实施,学生的项目合作、教师指导与反馈和教学考核等方面,详细阐述了PBL教学方法在本科“咨询心理学”教学中的应用,旨在为相关教师的学科教学提供适当的启发与参考。
[摘要]“进出口商品归类”课程作为报关和国际贸易专业的基础课程,兼具专业性与实用性双重特征。作为公安院校开设的“进出口商品归类”课程,在教学目标和教学内容方面与普通院校具有明显差异性。在服务公安实战总体导向下,从开设“进出口商品归类”课程的意义和作用入手,探讨从教学目标、教学内容和教学评价体系等方面重构该门课程的教学设计思路。通过收集整理因进出口商品归类错误而导致的走私犯罪案例,形成案例库丰富课程内容,以及线上 + 线下联动式教学模式创新和多方位教学评估体系重构,进而达到以提升关务技能为导向、以服务岗位需求为本位的教学效果。
[摘要]主要探讨了“高等代数”课程思政教学的总体设计思路与具体措施,提出并构建了“五维度五嵌入”教学模式。该模式以“爱国主义、师德师风、科学家精神、逻辑思维、数学素养”等五重课程思政维度为核心,通过“开学第一课、数学理论知识、数学史、数学家故事、哲学思想”等五种嵌入方式,将思政元素有机融入“高等代数”课程教学。此外,将思政元素纳入课程考核评价标准,对课程考核评价方式进行了改革,建立了全过程、综合化的评价体系,为实现“高等代数”课程思政教育的目标提供了有力保障。该研究成果对于推动“高等代数”课程教学改革,提高人才培养质量具有重要意义。
[摘要]以临床专业核心课程案例教学法为桥梁,“院校社”三方师资团队研讨案例选择、具体课程实施细则,通过学生、督导、“双师型”教学团队“三位一体”的评价方式来评价课程效果。将学校与医院、社区医疗服务中心紧密联系在一起,在提升高职院校临床专业学生临床技能的同时,让学生更牢固地掌握临床知识,亦能培养其良好的职业素养,使其更快更好地融入基层医疗服务单位。同时,促进“双师型”教师队伍的快速成长,提升教学质量,推进教学改革。
[摘要]思想政治工作是中国共产党的优良传统、鲜明特色和突出的政治优势,是一切工作的生命线。随着人类命运共同体理念在全球不断地向纵深发展,思想政治教育培根铸魂工作的重要性日渐突出。当下思政工作面临的不仅仅是在新时代下如何创新思想政治教育方式、改变教育方法、提高大学生的参与度和认可度等问题,更关系着在跨区域、跨民族、跨文化、跨国界的高等教育交流与合作中,如何使学生坚定“四个自信”的问题。思政教育者必须重视正在进行的全球化与高等教育国际化带来的挑战和影响,与时俱进地面向世界,在学习借鉴中发展创新,建构一种与全球化发展和国际化人才培养相适应的大学生思想政治教育的新思想和新模式。
[摘要]简要阐述了本科生导师制的重要内涵,总结了本科生导师制在基础医学拔尖创新人才培养改革实践中的实施、成效与存在的问题。本科生导师制在基础医学拔尖创新人才培养中发挥着重要作用得到了充分证明,基础医学拔尖学生在专业知识基础与技能、阅读与分析文献、撰写科研论文能力、科研思维、创新能力等方面提升明显。但仍然存在过程管理运行机制有待加强、导师培训不足以及跨学科导师的培养模式不够完善等问题,需要进一步调整,逐步完善基础医学拔尖学生导师制,有望助力我国高质量基础医学拔尖创新人才自主培养模式的形成。
[摘要]以北京中医药大学为例,研究医学院校低年级本科生在“医学人文知识”“医学人文能力”和“医学人文精神”等三个维度的医学人文素养的自我评价,为课程思政教育提供了教学建议。基于“国家执业医师医学人文素养评价指标体系”设计调查问卷,对全校各院系一、二年级的学生展开调查,回收有效问卷445份。结果显示,在三个级别的医学人文素养的指标之中,学生对“医学人文精神”的自我评价最高,对“医学人文知识”的评价最低,对“医学人文能力”的评价在各级指标之间存在差异。
[摘要]新时代美育是指在新时代背景下的审美教育。我国高等院校中公共艺术课程是实施美育的主要途径,在公共艺术课程中声乐教学对美育教育有着得天独厚的优势,可以很好地体现出美育的作用。作为声乐的一种艺术形式,中国艺术歌曲优美的旋律和歌词很好地体现了中国美育精神和中华优秀传统文化。通过对中国传统美学范畴和现代中国代表性美学思想的研究,加强学生对美学理论的理解和掌握,旨在讨论美育在艺术歌曲中的体现。通过对中国艺术歌曲“美的规律”的理论分析和对具体歌曲的实践分析,来实现美育教育。
[摘要]良好的电子健康素养能够帮助护生在学习和实践中获取可靠、有效的健康信息,帮助他们提升解决健康问题的能力、养成良好的健康行为习惯,在临床实习中指导患者康复,为患者提供更加科学和合理的健康建议。目前护生电子健康素养水平需要进一步提高,在网络健康信息与服务的评判能力方面有待进一步加强。学校应将电子健康素养理念融入护理课程中,使护生在学习专业知识的同时能够掌握获取和评判健康信息的技能。教育管理者和工作者也应采取适当的教育方案来提高护生的电子健康素养。
[摘要]产教融合生态圈是产教融合发展的高级阶段,通过实施多元主体的全方位协同,能够有效解决产教融合过程中的融合、共享和连接等问题。为了能够在产教融合生态圈中为数字媒体艺术设计领域培养更多“专精特新”人才,高校需要积极探索有效的人才培养路径。对产教融合生态圈与“专精特新”进行了简单阐释,分析了产教融合生态圈中数字媒体艺术设计专业人才培养现状,提出了相应的人才培养创新路径,旨在培养适应数字经济时代产业发展需要的具有新思维、掌握新工具、熟悉新规则的复合型人才。