[摘要]新工科背景下,环境学科建设更加强调学科的综合性和实用性,注重新兴技术与传统技术的结合,需要着重培养新型国际化环保工程技术人才。然而,在环境学科研究生培养的过程中,仍存在着学生参与国际交流的自信心、积极性不足或缺乏机会与途径等问题。面对研究生国际化人才培养体系建设问题,基于深度剖析问题、借鉴国内外先进经验、创新探索自我提升等举措,北京科技大学环境学科从教学、科研、师资和学生培养等四个维度全面推进国际化人才培养体系建设,提升研究生的国际交流水平与综合能力,助力培养环境领域复合型创新型国际化人才,满足我国环境领域快速发展的人才需求。
[摘要]为推进现代信息技术与教育的深度融合,推动高效能的线上线下混合式智慧教学的发展与因材施教,深入剖析了大数据精准教学的特点及其现存问题,开发了基于控制论模型和基于神经网络自动学情反馈算法的教学资源动态分配系统,借助该智慧教学系统,构建了一种基于知识编码和认知理论的大数据精准教学模式并进行了教学应用。该教学模式利用知识编码将教学内容、过程性学情等转变为可量化大数据,描绘精细化的“学生画像”;根据认知理论的学习记忆机制,对已分级编码的教学内容按照艾宾浩斯记忆曲线规律对教学方案和进程(线上线下混合式教学)进行智能设计;精准分析学生整体与个体的过程性学情,根据反馈结果,以专业教师和智能控制模块实时调整相应教学设计,以数据智能驱动教学。实践表明,该模式不仅提升了整体学生的教学效果,而且对自身学情较差的学生群体的提升效果更显著,促进了以学生为中心的个性化教学,值得进一步探索和推广。
[摘要]学科建设是高校发展的“龙头工程”,人才培养是高校建设的根本任务,成立以复合型创新人才培养为目标的学科交叉科研机构正成为高校发展的重要方向之一。如何适应学科交叉科研机构特征,构建符合人才培养目标导向的学生教育教学管理体系,是新形势下高校学科交叉科研机构亟待解决的共性难题。美国加州理工学院作为学科交叉融合的典型代表,在学生教育教学管理体系的建立与运行中积累了丰富的经验。通过探讨加州理工学院的学生管理体制机制,提出我国学科交叉科研机构学生教育教学管理的优化路径。
[摘要]课程思政是大学各课程落实立德树人的核心之一,探索工程管理专业“经济法”课程内容所蕴含的思政元素,将思政内容与专业知识进行深度融合是非常必要的。根据工程管理专业“经济法”课程内容和培养目标,对“经济法”的课程思政教学改革进行了探索。采用了“理论知识学习 + 典型案例分析 + 课堂分组研讨”的教学方法,在传授理论专业知识的过程中自然而然地融入思政教育和职业道德教育内容,激发学生的学习动力。通过课程内容与课程思政的融合,使学生在具备专业知识能力的基础上,提升思想道德水平。引导学生树立“爱国、敬业、创新”的价值观,培养学生运用经济法理论知识和相关法律法规分析工程实际问题和解决问题的能力,实现育人和育才的统一。
[摘要]研究在TBL教学法训练骨科住院医师跟腱缝合技能中,使用计算机辅助设计、增材制造的高仿真跟腱断裂模型是否能显著提升教学效果。以掌握Krachow法修复跟腱断裂技术为教学目标,将参与TBL教学法的二年级骨科住院医师随机分为实验组和对照组,其中实验组使用计算机辅助设计(computer-aided design,CAD)的热塑性聚氨酯(themoplastic polyurethane,TPU)-3D打印断裂跟腱模型进行训练;对照组使用TPU-3D打印具有相同直径、均质、柱状的经典跟腱模型。使用课堂测试成绩和调查表来评价教学质量,并对结果进行统计分析和比较。在接受训练的骨科住院医师中,两组之间的理论考核成绩相近,实验组中缝合单根跟腱断裂标本吻合所需的时间较对照组显著增加[ (7.2±2.3) 分钟 vs(5.3±3.5) 分钟, p<0.05) ],但两组之间在最终跟腱缝合模型强度和跟腱断端间隙上无显著差异。同时,实验组学生在自我满意度[ (8.5±4.9) 分 vs(6.5±3.4) 分, p<0.05) 和解决临床问题的信心[ (9.2±2.8) 分 vs(7.3±1.9) 分, p<0.05) 等方面的评分更高。在应用TBL教学法对骨科住院医师进行跟腱缝合术训练时,使用CAD指导下TPU-3D打印的断裂跟腱模型可以更接近真实的临床情景,增加训练的难度。这不仅提高了缝合的质量和效果及培训的效果,还显著提升了学生的成就感和自信心。
[摘要]“机电设备智能综合管理”课程涉及机械工程、经济学、人工智能等相关学科知识,具有贴近实际、案例丰富、实践性强的特性,教学模式的创新尤为关键。基于“机电设备智能综合管理”课程,依托能源行业特色,开展案例驱动与探究学习相融合的教学模式研究,并结合多种矿山机械设备,通过详细分析案例驱动与探究学习的内涵,以及二者相融合的教学方法的实施策略与效果评估,为相关课程的教学改革提供了案例、理论支撑和实践指导。
[摘要]信息化教学发展历程见证了教育技术的深刻变革,从初步的电子化到如今的智能化、个性化,其核心理念始终聚焦于提升教学质量与效率。在此背景下,“军事海洋导论”课程也面临着教学创新的迫切需求。基于“军事海洋导论”课程,从信息化教学发展历程、课程教学存在问题、课程信息化教学实践与创新发展等三方面进行探索,为培养高素质、专业化新型军事人才贡献力量。这种基于慕课资源实施的翻转课堂、基于慕课与私播课(SPOC)视角的混合式教学实践等新的教学模式能够激发对于信息技术与教育融合创新发展道路的思考。
[摘要]探讨在新工科背景下,结合问题导向学习(PBL)的“项目管理”课程教学方法。新工科教育模式强调理论与实践的结合,通过实际操作和跨学科学习,提高学生的创新能力和实际操作能力。通过案例驱动的课程设计、问题解决导向的学习活动、小组合作与互动式学习、PBL与课程思政的融合等教学策略,使学生不仅能够深入理解项目管理的理论知识,还能够将这些知识应用于解决实际问题,最终培养出能够适应快速变化的工业需求、具有高度责任感和创新能力的工程技术人才。为新工科背景下的教学方法提供一种创新的路径,强调实践学习的重要性,确保学生具备应对职业挑战的能力和自信。
[摘要]随着我国综合国力的不断提升,来华留学生数量稳步增加,留学生成为讲好中国故事的重要力量。高校是中外文化交流的重要平台,肩负着讲好中国故事、传播好中国声音的重要职责。以南京医科大学榴竹书院为例,阐述学校以书院为载体,借鉴书院育人理念精髓,从内容选择(“讲什么”)师资团队(“谁来讲”)讲述方式(“怎么讲”)等三个维度,为来华留学生讲好中国故事构建多维度、深层次、系统化的教育体系,从而增强留学生对中国文化的理解和认同。
[摘要]高校共青团组织育人质量提升是思想政治工作质量提升工程的重要内容,对落实立德树人根本任务、构建高质量教育体系、增强思想政治工作实效具有重要的理论价值与现实意义。高校共青团组织育人质量提升是一项系统工程,在育人功能、育人体系、育人内容、育人环节、育人环境等方面与共青团组织育人质量提升的要求均存在一定的差距。立足新时代,要围绕“培养什么人”“建设什么样的组织”“怎样组织育人”三个问题,通过“五维并举、十强发力”,着力打通高校共青团组织育人“最后一公里”,实现组织质量和育人质量双提升。
[摘要]“环境生态学”是生态学与环境科学的交叉学科,研究人类活动干扰下生物的响应及生态系统的变化规律。面向生态文明建设的国家重大需求,立足于应用型本科院校环境科学专业学科特点,通过重构教学内容、创新教学方法、创设教学环境和改革评价方法等四个方面对“环境生态学”课程进行改革探索,使“环境生态学”课程不仅能够满足培养掌握生态学基础理论的环境科学专业复合型人才的需要,也能为推动生态文明建设提供理论支撑。
[摘要]对比病案分析与情境模拟两种案例教学方式在“肌肉骨骼康复学”课程中的应用效果。采用整体抽样的方法,抽取上海体育大学运动康复专业两个班级学生共100名学生作为研究对象,按照班级进行分组,其中病案组采用病案分析方式进行实践课教学;情境组采用情境模拟方式对实践课案例进行讲授。经过16周教学,两组学生在授课中期与末期进行阶段测试与教学评价。情境组学生实操考试成绩优于病案组,情境组结果反映出该种教学方式对学生存在更多的积极影响。以情境模拟为手段的案例教学法在“肌肉骨骼康复学”实践课程教学中能够提高学生自主学习的积极性,提升学生实操能力与成绩。
[摘要]“材料复合原理”是南京工业大学复合材料与工程专业必修课程,针对前期教学过程中遇到的如知识结构关联性弱、考核模式简单等问题,提出基于科教融合构建“材料复合原理”课程知识网络,根据不同知识点特征,采取教师讲授、师生互动与学生主动等不同授课方式,并定期更新知识网络结构内容。初步的教学实践结果表明,学生能更好地掌握复合材料与工程专业涉及的基本概念、原理等基础知识,同时创新意识和综合素质也得到了提升。
[摘要]目前在“高等数学”的课堂上一直延续着“教师讲,学生听”的习惯,学生在学习中,亦步亦趋,主观能动性难以发挥。在终身学习思想观念的指导下,应该将课堂教学改革作为提升人才培养质量的突破口,以能力培养为主线,积极开展“以学为中心”的课堂教学改革,即转变教学理念、改革教学模式、打破沉默课堂、深度融合信息技术及有效实施课程思政,从根本上转变教育教学理念,真正树立以人才培养为中心的理念。
[摘要]课程思政教育是中国特色社会主义高校建设的重要教学改革,已成为思政教育体系的关键组成部分,专业课课程思政教学是进行思政教育的必然要求。产学合作协同育人是贯通教育和产业链,以产业和技术发展需求推动高校人才培养改革,是促进专业课教学改革的重要保障。以工程类专业课“高光谱遥感”课程为研究对象,分析目前遥感产业发展需求和“高光谱遥感”课程教学中存在的问题,探讨了专业课程内容改革的必要性、实施途径和内容,形成立足自主知识产权软件、硬件和数据资源的“高光谱遥感”课程教学改革,培养学生对我国新相关技术的掌握,打通教学和生产实践壁垒,形成自主知识产权的遥感应用生态圈。将新时代的课程思政融入专业教师教学意识和专业课程内容中,改善专业课程教学方法和学生考核评价等教学环节,为测绘、遥感和地理信息类专业课程内容改革、课程思政教学和高素质复合型人才培养提供有效途径。
[摘要]“草原与野生动物资源学”是面向草业科学专业的大二本科生开设的一门专业拓展课,设立该课程的目的是为学生未来的专业课学习奠定基础。对课程的教学内容构建、教学方法创新、思政元素的融入及评价体系和考核方式的改革与实践探索进行了归纳总结,并尝试了小组合作学习式的翻转课堂教学方式,且将考核贯穿于课程学习的全过程。教学实践成效显著,实现了既定的教学目标,为其他同类型课程提供了有益的实践教学经验。
[摘要]大安全格局的影响及互联网技术的发展,使安全学科不断壮大,传统的安全系统工程教学内容和教学模式不足以培养新形势下安全学科人才。基于“BOPPPS +, 5W1H”混合式教学模式,尊重学生个体差异,从教学内容重构优化、教学案例具象化、教学方法灵活化等方面出发,对“安全系统工程”的课堂教学进行了一系列改革,旨在提升学生的课堂参与度、知识理解度和内容接受度,从而使课堂教学品质进一步提高,更好地为安全工程专业人才培养及学校“双一流”建设提供保障。
[摘要]新工科教育改革旨在培养具备专业知识和实践能力的创新型人才,以满足现代新工科领域的需求。以重庆大学国家卓越工程师学院的“线性代数”项目式教学改革为例,介绍重庆大学在新工科数学教育改革方面的新举措。具体而言,提出了基于人脸识别项目的“线性代数”项目式教学改革方法,以人脸识别项目贯穿“线性代数”课程教学全过程,并将该项目分解成若干子项目,以匹配对应的理论知识模块,从而实现理论知识和项目之间的深度融合。
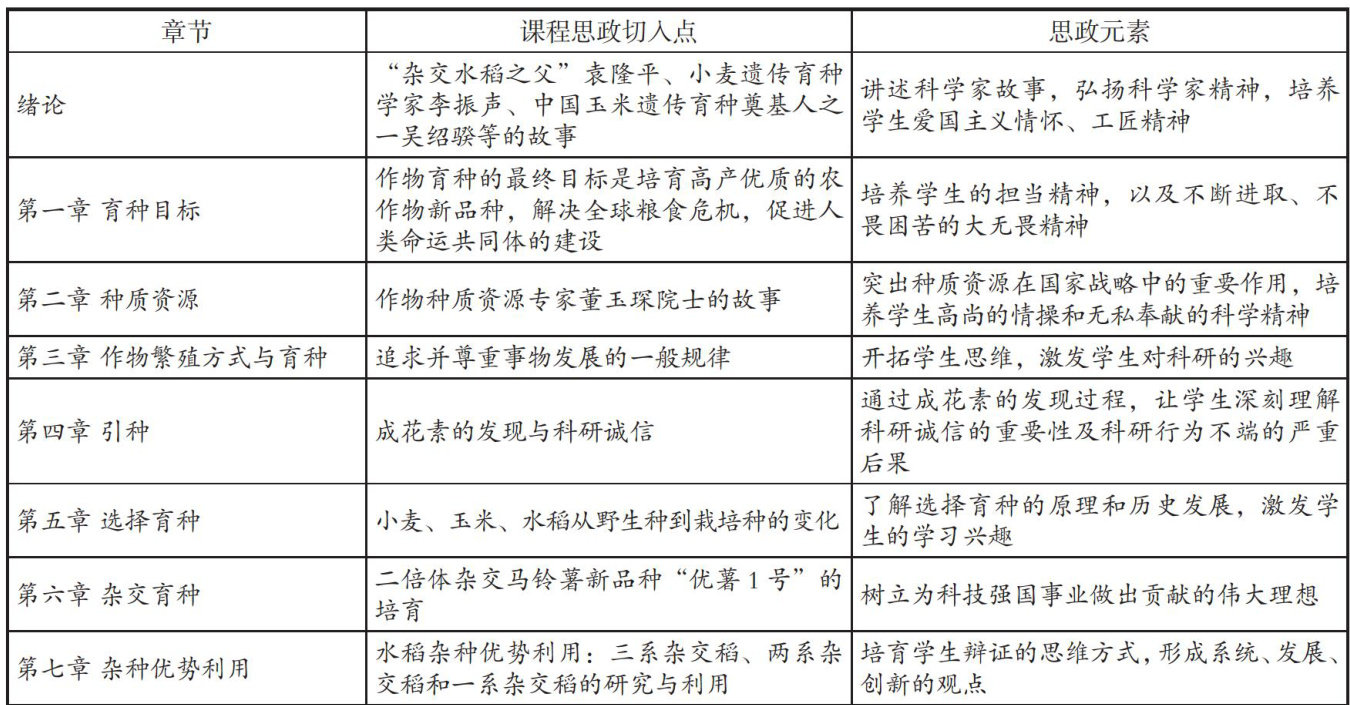
[摘要]生物育种科学专业涉及作物学、生物学等多学科的知识和技术,是保证国家粮食安全和打赢种业翻身仗的重要支撑。为培养具有社会责任和专业素养的生物育种拔尖创新人才,首先阐述了生物育种科学专业开展课程思政的必要性,然后明确了该专业课程思政教育的方向、任务、特色和目标。以“作物育种学”课程为例,论述了该专业课程思政教学实施途径,探索了该专业课程思政评价机制,旨在为其他高校同类专业课程思政实践提供借鉴。
[摘要]“半导体材料”课程具有知识广泛、理论复杂、更新迅速、跨学科融合及面向产业需求等特点。在新工科背景下,高校需培养具备跨学科和创新思维的专业技术人员。然而,“半导体材料”课程目前存在学生积极性低、教材滞后、内容枯燥、考核单一等问题,导致学生学习效果不佳。通过提出更新内容、融入思政元素、激发兴趣的教学方法和全面考核机制的改革,适应新工科人才培养需求,提升学生的创新和实践能力,推动半导体领域的技术进步。
[摘要]民用航空发动机的运维已经发展到了数字化、智能化阶段,利用先进的技术手段对发动机进行状态预测和基于预测的健康管理将成为主要的运维模式。民用航空发动机相关专业可以围绕“航空发动机原理”“航空发动机构造”“航空发动机控制”“航空发动机可靠性”等核心课程,在安全性与适航、故障诊断与状态监控、制造与维修技术、维修工程管理等方向进行深化改革,形成发动机全寿命周期的关键知识链,实现高质量民航发动机运维工程人才培养。
[摘要]国产数据库在各个领域中的广泛应用,对数据库课程教学提出了一系列的挑战。分析当前“数据库原理及应用”课程在教学内容、线上资源、实践教学等方面存在的问题,并基于国产数据库,探索了“数据库原理及应用”课程的教学改革:将国产数据库的发展历程融入课程思政;基于达梦数据库,进行课程资源建设;产教融合,多举措创新“数据库原理及应用”课程实践教学手段;探索线上线下相结合的“数据库原理及应用”课程教学方法创新。教学实施的结果表明,课程教学改革提高了数据库人才培养的质量。
[摘要]以器官—系统为导向的基础整合课程已经成为临床医学本科阶段专业课教学的新模式。循环系统是整合课程中的关键内容。主要论述了河北医科大学第二医院循环系统整合课程中,结合循环系统疾病教学的特点和需求,通过引入跨学科整合、互动式学习等创新教学理念,构建内容丰富、形式多样、互动性强的循环系统整合教学CBL病例库。这一创新构建的病例库将有助于提升循环系统整合课程的教学质量和效果,培养具备扎实理论知识和临床实践能力的优秀医生,并为其他专业整合课程的教学提供参考和借鉴。
[摘要]在新时代高等教育背景下,地质工程本科教育面临着教学内容与行业需求脱轨、理论与实践衔接不足以及学生创新能力和社会责任意识欠缺等挑战。为应对这些问题,提出将思政教育(思政元素)与地质工程专业教育有机整合的教学创新方案,旨在培养既具备扎实专业能力又富有家国情怀和社会责任感的复合型地质工程人才。通过挖掘课程中的思政元素,优化实践教学,创新信息化教学工具的应用,并完善多维度的评价机制,对改革措施进行了详细探讨与实施总结。教学创新取得了显著成效,学生的思想觉悟、社会责任感及创新能力得到了全面提升。
[摘要]针对“食品化学”传统教学模式的现状和课程特点,提出了基于PBL的科研型教学模式。理论方面,首先将课本内容与食品化学学科新科研动态相结合,开阔学生视野;其次,将日常生活中的现象、问题引入课堂,鼓励学生学以致用;最后,布置开放式问题,让学生分组讨论、汇报,提高学生解决问题的能力和团队协作能力。实践方面,鼓励学生参与学院各课题组的科研项目或申报大学生创新训练项目,培养学生科研创新思维,提高思维分析和写作能力。
[摘要]课程思政是指将思想政治教育融入专业课程的教学之中以提高学生的综合素养,课程思政改变了当前单一的思政教学模式,能够进一步提高思政教育的效率。纺织工程专业的“纺织化学”课程中包含大量思政元素,如果仔细发掘定能极大地提高教学效果。以课程中表面活性剂知识点为例,对课程思政如何开展进行了教学探索,多种教学方式融会贯通,引领学生客观且正确地认识事物发展规律,增强学生的民族自豪感和社会责任感,可更好地实现立德树人的教育目标。
[摘要]“农业、环境与人类健康”作为生物育种科学专业的必修课,内容涉及农业生产、生态环境和人类健康,具有较强的综合性和实践性。以“农业、环境与人类健康”课程为载体,深入开展课程思政探索,对培养学生的新农科系统思维,强化学生知农爱农、强农兴农的价值观念等具有重要现实意义。从“农业、环境与人类健康”课程思政建设的重要性及现状出发,厘清了开展课程思政建设的思路,探讨了课程思政教学实践方向,为实现新农科背景下“农业、环境与人类健康”课程思政教学提供理论支撑。
[摘要]课程思政是“三全育人”的重要环节。通过分析军校专业背景课程的地位和作用,指出了现在专业背景课程开展课程思政存在的问题,总结了军校思政元素常用的分类、挖掘与融入方法,并以本科专业背景课程“武器控制技术基础”中的旋转变压器测角知识点为例,介绍了思政元素的挖掘和融入过程。在教学过程中,通过家国情怀、精武精神和团队精神等思政元素的融入,引导学员树立正确的世界观、人生观、价值观,并给出了课堂教学设计和教学效果评价的建议,实现了课程思政和专业知识掌握的同向同行。
[摘要]针对地方应用型本科院校实习/实训条件较弱、人才培养与社会需求存在偏差的问题,潍坊科技学院通过联合潍柴动力等国内一流企业,共同建立现代产业学院,将企业的一流设备资源、高级技术人员和企业工匠精神引入学校产业学院。通过企业与高校的共同培养,实现地方应用型本科高校在人才培养方面更加突出问题解决能力、实践动手能力和创新能力的培养目标,这三种能力与企业的工匠精神完全契合,从而实现人才培养与社会需求的无缝对接。同时,在培养过程上采用三段式培养,结合“政—行一校一企”四方协同方式,共同制订人才培养方案、人才全过程考核评价体系等措施。
[摘要]针对教师在课程思政中缺乏体系设计、思政效果又不易量化等问题,教学团队总结“机械设计基础”课程多年思政教学的实践经验,在课程思政本质和方向分析的基础上,进行了“机械设计基础”课程思政设计,探索提出了课程思政教学效果评价指标体系。教学实践表明,该体系可激励引导教师正确思政、有效思政,取得了较为显著成果,为理工科课程开展思政教学和评价提供了思路。教师与学员间充分建立了价值共识与教学方法认同,实现了授课教师的言传身教。这样的认同和课程思政互为因果,极大提升了课程思政的教学效果,对培养高素质专业化创新型人才意义重大。
[摘要]基于成果导向教育(outcome-based education,OBE)理论框架,针对非常规油气储层教学中存在的理论与实践脱节、学生解决问题能力不足等相关问题,构建了致密砂岩油“甜点”预测的递进式“问题链”教学法。该教学法从宏观沉积相分析入手,逐步深入微观孔隙结构研究,通过设计一系列层层递进的问题,引导学生主动探索、思考与实践。同时,创建了“问题诊断量表”以精准记录学生在解决储层评价难题时的思维卡点,并引入企业真实案例库(如鄂尔多斯盆地长9段油藏),设计了“问题闭环”考核机制,实现了理论与实践的深度融合。详细阐述了该教学法的构建过程、实施策略及其实证效果,为非常规油气地质教学提供了新思路和方法。
[摘要]基于当前项目案例驱动式教学方法的推广和OBE教育理念的普及,机械类专业课程目前存在教学方法单一、教学内容落后于生产实际、教学质量和评价质量无法保证、教学资源配置和利用不充分等问题,制约了机械类“结点课程”的建设及专业人才培养工作。将理虚实一体化教学方法融入机械类“结点课程”教学中,提高实践实验教学设备的利用率,提升了学生的实践能力和学习效果,是培养创新型、应用型机械类专业人才的有益探索。
[摘要]“普通地质学”作为引领学生步入地质学宝库的入门课程,承担着连接与整合地球科学各领域知识的关键角色。然而,学生存在知识迁移困难、理论学习与实地操作较难融合等问题,同时,专业的创新创业特色在课程中未得到充分展现。基于OBE教育理念,通过对“普通地质学”课程内容调整与优化、改革课程教学与考核方式,显著提高了学生实践能力、自主学习能力和创新能力,同时为资源勘查工程专业课程教学目标达成度评价与改革实践奠定了坚实基础。
[摘要]传统“材料力学”课程教学中经常面临着理论与实践脱节、学生参与度不足及思政元素融合不够等问题。以“材料力学”课程为讨论对象,引入CDIO工程教育模式的教育理念,优化教学内容和方式,包括重构教学模块、优化实践教学、建立新的课程评价体系及思政元素融入各环节等提高学生参与度和学习效果的具体举措。在此基础上,提出了CDIO与成果导向式相结合的课程建设方案及课程评价体系,从而建立多层次的研究型实验教学环节,同时将思政元素融入各教学环节,期望全面提升学生的力学素养和综合能力。
[摘要]新时代,随着人工智能技术的发展,高校“运筹学”课程教学面临着比较显著的困难。如何从实际出发,切实有效提高“运筹学”的教学效果成为一个比较迫切的教改课题。通过参考国内外同行的经验,结合笔者多年的教学实践,从提高“运筹学”课程教学效果的角度,基于“Intemet+”深度理性地审视农林院校“运筹学”课程教学困境,拟在优化教学内容的选择与组织、重视数学基础理论、强化非线性规划的教与学、加强实践教学与算法改进等四个方面,提出课程教学改革的优化策略,并通过教学实践,进一步验证方法的适用性和可行性,以期为其他高校“运筹学”教学改革与课程建设提供借鉴与参考。
[摘要]研究分析基于问题和项目的学习方法(problem-base leaming,PBL),结合当前OBE培养模式,发现土木建筑实践教学中学科交叉融合是必然的趋势。在土木建筑毕业设计中部分实施三个学科交叉联合教学,部分采用传统方式,通过对比,证明PBL理念在土木建筑专业实践教学中起到的效果,提出在土木建筑实践教学中跨学科PBL教学的方法,让学生通过在真实的情境中获得实践知识,提高就业竞争力。
[摘要]“电力系统稳定与控制”作为一门重要的专业课程,如何将思政环节融入教学之中,是一个值得研究、思考和建设的课题。基于课程目标,围绕课程实施的教学环节,挖掘出可以融入每一个教学环节的思政元素,并对思政元素与课程教学内容相融合的方法和策略进行探讨。同时,将课程思政案例与现实生活相结合,加强了课程思政教育的渗透。实践证明,在专业课中适当地引入思政元素,可以有效地提高学生的学习热情,提高教学质量。
[摘要]毕业论文(设计)是大学生培养的最后一关,是非常关键的一环,是对大学所学知识的综合应用与写作能力锻炼的机会。但在实际的操作中,大学生本科毕业论文(设计)不尽如人意,远未达到设立这一环节的初衷。抛开其他客观原因,学生的语言文字运用及写作能力严重缺乏锻炼,也缺乏对问题梳理、总结和分析的思维能力的训练,导致文章结构松散、内容空洞、言之无物等现象,这是亟待解决的问题。作为教育工作者,应该不拘泥于来源和形式,引导学生从各方面汲取智慧和养分,提高其综合素养。古诗词是古人留下的智慧和语言文字功底的不竭源泉。首先分析本科毕业论文的问题所在,陈述科技论文的一般结构形式和写作范式,然后把脸炙人口的《琵琶行》作为参照对象,梳理其结构与行文特点,最后总结其与现代科技论文的类似之处与启发意义。总之,以《琵琶行》为代表的古诗词在立意、结构、文字应用、叙述力道等方面都给我们留下了无尽的智慧源泉,值得深入挖掘、学习。
[摘要]军队院校是锻造过硬本领、铸牢军魂的主阵地。课程思政的研究与实践热潮掀起以来,军队院校也进行了相关的探索和尝试,但在“三全育人”视角下,仍然存在未形成育人合力、未有效衔接育人过程、未充分挖掘思政资源等问题。针对以上问题,从军队院校开展课程思政的基本要义入手,剖析问题,从“三全育人”角度提出扩展育人力量、优化内容设计、深挖思政资源等推进军队院校专业课程思政的改革举措。这对于解决当前军队院校开展课程思政教育存在的相关问题具有一定参考价值。
[摘要]战略思维能力是指从全局、长远、根本的角度分析问题、解决问题的能力,是保证政治坚定、胜任岗位工作、提高内在素质的客观要求。注重理论学习、培育战略意识,研究战史战例、拓展战略视野,强化实践锻炼、提升战略素养是军校学员培养战略思维能力的基本途径。军校学员是未来军队建设的骨干力量,只有强化战略思维,才能有效肩负起时代赋予的历史使命。
[摘要]推进课程思政建设是落实立德树人根本任务的战略举措,也是提高人才培养质量的重要途径。从工科研究生培养特点出发,将课堂思政与科研思政相结合,研究课程思政内涵,围绕研究生科研能力培养中课堂教学与科研实践等过程,探讨工科类研究生课程思政教育具体实现途径,实现知识传授与价值引领相结合,培养既具备深厚学科知识、精湛专业素质,又具有坚定理想信念、强烈担当精神、不解奋斗精神和世界眼光的时代新人,切实落实立德树人根本任务和教育强国战略方针。
[摘要]职业教育与普通教育具有同等地位,与普通教育归属不同的教育类型,职业教育有着密切联系生产、直接服务于经济建设等特点。长久以来,职业教育缺少明确的定位,缺乏足够的重视与关注,导致职业教育的教学没有根据自身特点和实际选择与之相适应的教学方法和教学模式。教师教学能力的评价要素在职业教育中也较为模糊,为提升职业教育教学质量,以服务我国经济发展,作为教学过程中的主导、“三教”中的主体,教师发挥着至关重要的作用,而教师教学能力是发挥教师作用的关键因素。职业教育教师教学能力的提升需要教师对教学内容进行精心的教学设计,并在课前分析、课中教学、课后拓展三个环节形成良性的闭环控制,以实现学生成才、教师成长的育人目标。