医疗产品设计作为一个跨学科的专业领域,始终处于科技创新与人文关怀的交汇点,其发展脉络深刻地反映了人类对健康的不懈追求以及设计思维在解决复杂问题中的核心作用。从历史的长镜头审视,医疗产品的演进并非仅仅是技术的线性叠加,更是设计理念随社会需求、制造工艺和医学认知而不断演化的生动写照。 医疗产品设计的历史,本质上是一部“设计回应生命需求”的历史。其历程可追溯至手工业时代工匠对手术器械的直接锻造,历经工
摘要:探索中国造字思想与方法对设计的启示,为“因形索义”的文创产品设计研究提供新的思路与实践参考。根据汉字构形学的相关内容,建立以观形识义为核心的双环认知模型,解析其表征认知的构形方式和深层理解的寓意象征等方面内容。将其与产品、用户、操作、文化4个层面匹配,形成汉字认知与产品维度的对应关系,并以此作为基础设计汉字文创产品。汉字的形与义经过认知模型的深层分析与产品多维内容的转换,能够为汉字文创产品提
摘要:玉石文化长期以来象征着吉祥、德行、财富、权力及长寿等价值观。为何玉石必须保持“完美”?本研究以玉石裂纹为研究对象,系统分析其成因、特征及分类,并探讨对于玉石裂纹的设计处理方法,提出一种新的设计理念,即与传统修复手法不同,主张通过显化裂纹来展现其自然特性与艺术价值,从而赋予玉石裂纹新的审美意义;通过具体的实践案例将裂纹转化为设计语言,使其成为作品中独特的艺术元素。研究结果表明,玉石裂纹不仅能够
摘要:借助动态图案的视觉表现力,以新颖且富有吸引力的数字化形式展示潍坊风筝文化,超越潍坊风筝传统设计的局限,推动潍坊风筝文化在数字时代的传承与繁荣。以层次分析法为理论依据,深入分析潍坊风筝的造型、色彩、文化寓意及民俗活动等元素,提取典型文化基因并转化为设计元素。将层次分析法和符号学理论融入潍坊风筝动态图案设计中,明确了权重数值高的典型因子并进行设计。借助层次分析法和符号学理论的潍坊风筝动态图案设计
摘要:为挖掘中国传统服饰在现代户外服饰中的转译方法,构建融合历史叙事与生态哲学的设计范式。以唐代圆领袍衫为研究对象,对其形制结构、图案纹样及材料特征进行系统性分析,探索其与现代户外服饰功能需求的适配性,并进行外形与功能上的融合设计。基于形、意、境三维路径的功能转译与美学重构,提出并初步构建了“东方废土”美学范式。为传统服饰现代转译提供新路径,也为新中式户外美学提供了设计范式。 关键词:圆领袍衫;
摘要:从情感观照视角研究解决军旅文创产品侧重集体精神表达、忽视个体情感共鸣、与大众情感对接薄弱导致年轻群体认知表象化问题,以个体情感为切入点增强用户情感共鸣与文化认同,为军旅文创设计提供理论与实践支撑。以情感观照理论为核心,结合诺曼情感化设计,明确“传承文化、寄托情感、互动体验、链接生涯”设计路径,提出情感色彩重塑法、军旅场景回溯法和用户体验定制法,总结归纳军旅文创设计流程,搭建“符号-记忆-情感
摘要:本研究通过智能汽车外显界面警告设计策略的研究,为纠正行人低头过街行为提供具有针对性、创新性的干预路径。基于劝导设计理论搭建框架,从吸引注意、理解与决策、回馈信息3个阶段展开设计研究,相应提出了感官感知、信息理解、体验感3个设计维度,通过对深蓝S05、Audi Aicon、M.Vision S等案例的分析以及文献研究验证其有效性,进而提出设计策略。结果显示,面向过街低头族的智能汽车劝导警告eH
摘要:为探索川剧数字产品开发设计策略,用数字产品助力川剧非遗保护。引入了狂欢理论,结合狂欢理论总结川剧数字产品的设计策略和流程,依据设计流程完成川剧聊天表情设计实践,为川剧数字产品开发总结出一套理论方法。 关键词:狂欢理论;川剧;数字产品;聊天表情;产品设计 中图分类号:J524 文献标识码:A 文章编号:1003-0069(2025)23-0030-04 引言 现代社会环境的变化让川剧
摘要:在当前民宿市场竞争日益加剧的背景下,文章聚焦于地域特色型乡村民宿的设计策略优化研究。选取呼和浩特市老牛湾景区民宿作为案例,通过访谈调研剖析其现存的设计痛点和游客需求,并运用KJ法对游客需求进行分类整理,获取19项核心要素。建立KANO模型,分析各项需求的属性,通过Better-Worse系数,计算需求敏感度。最后针对老牛湾乡村民宿的优化设计提出了空间结构重组、在地文化融合与现代舒适性转译三个
摘要:为了探索中国传统文化的传承与创新设计的新途径,促进非物质文化遗产的传播,探究模件化在现代设计中的运用。以傣族非物质文化遗产金水漏印为研究对象,分析其图案特征,运用模件化的底层逻辑分析金水漏印的模件系统,将金水漏印模件系统中的五个层次与汉字的模件系统对应,总结出其设计策略。本研究旨在为模件化在非遗创新设计中的运用提供参考。 关键词:模件化;非遗创新;金水漏印;字体设计;图案创意 中图分类号
摘要:设计测试是方案交付前的重要环节,文章旨在研究一种轻成本、流程化、使用简便的服务设计测试方法。将游戏化思维作为主要研究思路,提取剧本杀和桌游的游戏流程和构成要素,结合服务设计方案的测试需要,梳理测试方法的构建策略。得到由测试资源配置、测试流程和测试工具包组成的RPK服务设计测试方法。该方法有助于验证服务设计方案有效性、提升设计质量,完善了服务设计领域的理论框架和设计流程。 关键词:游戏化思维
医疗产品设计的演进史,始于石器,精于匠心,成于人文。从远古的砭石、青铜手术刀,到工业时代的听诊器,再到今日的智能植入设备,其形态之变背后,是设计使命的深刻迁移:它从制作工具的“铸器”之术,进化为关照体验的“愈心”之学,最终成为平衡技术、伦理与生命的“承责”之道。 这一领域的本质,在于其肩负的双重契约:与科学的契约要求绝对严谨,任何设计皆需在安全与效用的铁律下展开;与人的契约则要求深刻共情,必须理
摘要:针对女性慢跑者因生理结构差异导致的膝外翻问题,本研究提出一种基于功能分析系统技术(FAST)与功能—行为—结构(FBS)模型的集成设计方法。通过爬虫技术采集京东平台897条护具用户评论数据,结合层次分析法(AHP)量化分析女性用户需求权重;运用FAST方法构建膝外翻护具功能系统,并通过FBS模型实现功能—行为—结构的精准映射。基于逆向工程技术建立膝关节三维模型,通过ANSYS和OpenSim
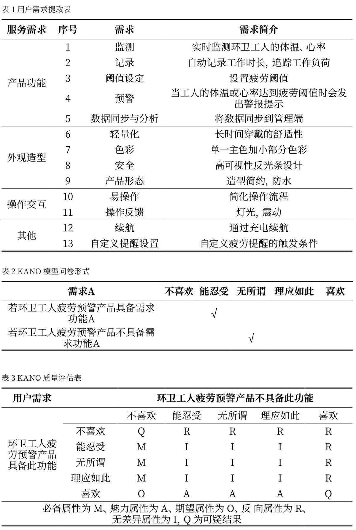
摘要:分析环卫工人对疲劳预警产品的需求优先级,优化产品设计,提高工作安全性和健康保障。通过KANO模型对环卫工人疲劳预警产品用户需求属性进行划分,并进一步运用AHP层次分析法进行权重分析与排序。根据权重排序得出设计实践时优先考虑的因素,指导完成环卫工人疲劳预警产品的设计实践。KANO-AHP模型能够精准识别环卫工人对疲劳预警设备的功能需求与偏好属性,实现了用户满意度驱动的设计优化路径,拓展了面向特
摘要:针对传统医院康复治疗中存在的病人多等问题,设计一款智能家用中药熏蒸机,拟运用智能化的方式降低熏蒸理疗产品使用门槛,减轻患者医疗负担。首先采用访谈与观察法收集用户的原始需求,通过KJ法将需求层次化展开;然后应用AHP计算各层需求权重,得到用户核心需求;最后利用质量屋理论把用户核心需求转化为产品设计特征。以产品设计特征为切入点完成智能家用中药熏蒸机的设计,并采用TOPSIS法对设计方案进行评估。
摘要:随着儿童医疗康复领域的不断发展,偏瘫儿童的康复训练受到了广泛关注。首先,文章以具身认知理论为视角,分析了8-12岁偏瘫儿童的生理、心理和认知特征。其次,通过用户体验地图与案例分析方法,总结出该年龄段偏瘫儿童的具身认知需求,并提出了偏瘫儿童上肢游戏化训练产品设计思路。最后以“Support Grip”游戏化训练组合产品为设计方案,有效缓解偏瘫儿童的消极情绪,挖掘其内在情绪感受,提升上肢训练的整
摘要:解决脑卒中康复App功能单一、交互复杂及用户依从性低等问题,开发符合患者需求与使用习惯的智能康复应用。通过竞品分析与用户调研识别问题;结合PSD模型与卡诺模型系统梳理需求,运用聚类分析将28项策略归纳为4类需求群组;基于用户体验五要素理论完成App层级化设计;通过系统可用性测试与SWOT画布分析验证效果。设计出一款操作简便、功能完善且具情感支持作用的手部康复App,总结出一套通用设计策略。该
摘要:针对我国居民肥胖与慢性病防控的需求,探索中医食疗与数字化健康管理的融合路径,设计符合用户需求的中医食疗减肥App。基于KANO模型,通过半结构化访谈、问卷调研(有效样本51份)及功能需求量化分析,识别用户对App功能的属性分类(必备、期望、魅力、无差异),结合中医体质辨识理论与AI技术构建功能框架;采用李克特可用性量表(8份样本)评估设计方案。有效问卷显示,体质判断(Better=0.706
摘要:构建以服务设计为导向的超重孕妇健康管理创新体系,通过跨场景资源整合与流程优化实现孕期健康行为干预。文章遵循双钻模型研究方法,首先通过文献综述与案例分析,对国内外孕期健康管理服务模式进行系统梳理,明确研究方向;继而采用混合研究方法,对目标人群进行深入访谈与问卷调查,运用KANO模型对需求优先级进行量化分析,以识别服务中的痛点及潜在机会;随后运用服务设计方法论,构建“智能体重秤+健康管理App”
摘要:针对数字媒体界面中信息过载、认知负荷增加及情感传达弱化等问题,现有设计方法多停留于视觉美学层面,亟须探究界面符号系统的意义生成机制及其对用户体验的影响。以莫里斯符号学三维度作为理论基础,从语义层解析界面视觉单体元素的符号表意规则,构建符号与意义的映射关系;通过语形层解构界面布局的视觉语法,优化视觉逻辑层级;结合语用层分析用户行为情境,建立界面用户感知的适配框架。提出“符号表意-视觉语法-用户
摘要:为挖掘当前设计研究的前沿动态,以《设计研究》《设计问题》两大国际设计学代表性期刊为研究对象,以Web of Science数据库收录的相关文献作为数据来源,采用文献计量学方法,系统剖析设计研究的知识结构与学科发展动态,总结该领域的热点议题,同时,明晰设计研究的前沿趋势。通过对两大期刊的高被引文献、关键词共现与突现分析,一方面揭示了国际设计研究尤为热衷于创新型设计思维研究,设计学与社会学、人类
摘要:高校动画教育为适应产业升级,促使技术赋能与文化传承深度结合,借助人工智能AI技术将广府文化在动画教学中的融合成为重要课题。动画教学课程目标要反映当前人工智能和未来科技发展对人才能力的要求。基于动画制作全流程体系,优化调整课程内容,创新教学方法,搭建产教融合的AI动画实践平台,促进教学成果反哺文化创新生态,以期提升动画人才培养质量,促进教学与产业升级高度适配,加速产出落地文化产品,实现“传承即
摘要:为了满足用户对汽车座舱的需求,提高座舱的功能性与舒适度,结合用户需求和设计元素,设计出更符合需求的汽车座舱。运用AHP构建汽车座舱需求的层次模型并确定权重,再利用QFD法确立用户需求与质量特性关系,将这些用户需求转化为具体的汽车座舱设计元素,以此为汽车座舱提供适配设计方案。最后,使用模糊综合评价方法对汽车座舱设计方案进行验证,确保其能够有效满足用户需求。明确了用户对汽车座舱的功能需求,进行完
摘要:随着钢铁企业的设备自动化、智能化水平不断提高,无人化天车已成为主流发展趋势。为设计出一款更加高效安全的无人天车产品,构建一种以用户需求为驱动的产品设计方法。通过调查研究当今社会人们对无人天车设备的需求层次,采用AHP层次分析法构建出需求层次判断矩阵,并求出无人天车的需求权重值;根据代入需求权重值的质量屋,将用户需求权重转化成设计需求权重;最后根据设计需求重要性排序进行方案设计。研究结果表明,
摘要:探究行为模式下的宠物玩具设计方法,提升现有宠物玩具的实用性与趣味性,增强宠物与主人之间的互动体验。通过归纳现有的宠物猫玩具类别,从宠物行为学角度出发,结合大数据提问、实际观察法和文献调研等方法,深入挖掘出当前宠物猫玩具设计中的问题。在行为学理论的指导下,系统总结宠物猫的行为习惯,并将模块化设计理念应用于宠物玩具设计。围绕宠物行为设计的模块化猫玩具,能够有效满足宠物猫在多种行为习惯下的可持续使
摘要:通过具身认知理论的研究,探讨儿童碳普惠科普玩具的设计策略及设计重点。基于具身认知理论,探究3-7岁儿童具身认知的感官通道特性。从视觉、听觉、触觉、动觉等通道为儿童碳普惠科普玩具设计提供设计指导。提出基于具身认知的儿童碳普惠科普玩具设计策略:视觉通道中顺应儿童颜色的偏好,使用大量高饱和度绿色调,搭配清新的蓝色、翠绿色,提高儿童参与度与兴趣;触觉通道中通过橡木、植绒等材质经过加工模拟自然界材质的
摘要:本研究基于旧衣物和书籍回收设备使用利率低的问题,提出KANOAHP-TOPSIS三阶集成决策模型优化回收设备设计方案,以优化用户体验设计,提高使用满意度。通过双维度问卷整合KANO模型的需求属性分类、AHP层次量化优势及TOPSIS多目标决策机制,构建“需求识别-权重优化-方案择优”的闭环决策框架。通过该决策明确设备造型、实用性、亲和性、形式等为关键需求要素,据此产出3款侧重于不同需求的设计
摘要:随着独居青年群体的不断扩大和生活方式的变化,传统厨具已难以满足其对于空间利用率、功能多样性和使用便捷性的需求。文章以模块化设计为切入点,针对独居青年的生活特点和厨房使用习惯,探讨厨具设计的创新方向。通过文献研究、用户调研和案例分析,构建了基于模块化设计的独居青年厨具设计策略,并提出了具体的设计方案,以期为未来厨具设计提供参考。 关键词:模块化设计;独居青年;厨具设计;空间适应性;用户体验
摘要:触控交互在车载信息系统的人机交互过程中发挥着重要作用。文章旨在探讨不同任务条件下触控手势对缩放交互的影响。选取了影响缩放交互的关键要素:触控手势、任务精度以及缩放范围,通过简化导航系统的操作,设计针对缩放交互的实验任务,测量任务正确率和完成时间,分析3个要素对用户操作绩效的影响。实验结果表明,触控手势、任务精度以及缩放范围对缩放交互的绩效有显著影响,点击表现最佳,拖动其次,均能较好完成不同任
摘要:以峰终定律为理论基础,针对大学生社会实践需求,提出更契合当代大学生的社会实践平台设计策略,提升用户体验。先采用半结构化访谈的调研方法,分析出用户社会实践中的流程节点和各个节点的感受,将社会实践分为申请、实践和结项3个阶段,结合问卷调研结果,绘制用户旅程图,识别整个大学生社会实践过程中的峰值点和终点,运用FBM行为模型,设计整理出优化策略。针对待优化峰值点和终点,应用峰终定律和FBM行为模型,
摘要:为探讨被动触觉对智能家居混合现实(Mixed Reality,MR)界面任务表现的影响机制,本研究基于典型智能家居操作场景,构建了两种界面触觉条件(有被动触觉/无被动触觉)与四种基础操作类型(点按/长按/拖拽/滑动)作为实验条件,采用Meta Quest3与Unity平台构建实验系统,依据完成时间、错误次数、主观评价量表等指标评估不同条件下的任务表现,使用方差分析、非参数分析等方法进行数据处
摘要:以校园生态环境为视域,探索校园植物环境信息的呈现与传达方式,解决其抽象性和复杂性带来的理解困难,提高信息传达的清晰度和有效性。通过信息可视化设计使师生更直观地理解校园植物环境信息,提升对校园人居环境的认知。基于校园植物生态环境信息,采用视觉编码、几何化图形设计和可视化图表设计等方法,对图形符号、图表、文字和版式等多方面进行设计表达,增强信息展示的生动性与交互性。以数字媒体为传播载体应用,为师
摘要:文章围绕高校综合公共建筑绿色化设计策略的系统应用路径展开研究,以济南某校园图书馆综合楼设计方案为例,结合其场地条件与功能定位,重点探讨绿色建筑理念在空间组织、被动式节能构造与可再生能源系统集成等方面的转化策略。设计以功能组团布局、中庭空间组织、光伏构架系统等为支撑,构建出兼具空间效率与环境性能的绿色策略体系,并在构造系统、材料选择与微气候响应等层面提升建筑整体运行表现。研究强调绿色技术与建筑
摘要:探索空间句法理论在策展设计中的应用路径,构建展览空间规划的系统性理论框架。以2023年上海世界设计之都大会产业展为研究对象,借由空间句法理论,通过Depthmap量化解析空间拓扑参数,揭示“空间-行为”关联机制;同时,结合多主体协作网络进行产业图谱定性分析,解构展览空间的社会网络价值。空间拓扑结构对展览叙事逻辑具有显著调控作用,其量化模型可为展品布局优化提供科学依据,社会网络分析阐明空间在产
“京畿·雄安晟”以雄安八景为出发点,发掘其中独特地域文化,结合现代视觉设计传播雄安文化,展示雄安力量。“京畿·雄安晟”系列作品包括插图设计和应用设计,插图设计部分分别表现雄安的文化遗产,如:鹰爪翻子拳、安新舞狮、京簧竹刻、南头村木版画、雄安古乐、马家寨造桥、白洋淀捕鱼和安新芦苇画。作品使用浓彩国潮风格设计。鹰爪翻子拳参考传统铠甲服饰、特色建筑呼应历史底蕴,又融入现代楼宇、市民服务中心等元素,展现活