当同济大学设计创意学院的学生把废弃塑料瓶改造成可拆卸的犀牛玩偶,当澳大利亚中央车站为残障乘客开展了长达四年的无障碍改造工程,当卢旺达农村的辅助技术设计紧密结合本地材料与地形特点——在这些看似零散的实践背后,正奔涌着同一股设计变革的浪潮。设计不再只是形式与功能的和谐统一,而是摇身一变,成为修复社会裂痕、重建生态平衡的重要媒介。包容性与可持续性,这两个曾经并行发展的维度,如今正在交汇,成为设计领域最前
摘要:在传统文化赋能数字经济高速发展的背景下,探索纹饰数字化与文化产业融合的转化路径成为业界关注的前沿问题。面向当前市场上纹饰应用同质化、浅表化的现状,指出传统纹饰应用与深层设计美学统一的设计方向,并展开全面市场调研和竞品分析;在此基础上结合马斯洛需求理论建立用户需求模型,构建提升用户文化和交互体验的策略目标与框架;提出了“纹饰解析—设计重构—符号转译”的转化路径,构建了数字化融合科普教育、设计创
摘要:探讨传统服饰元素在大型赛事运动服饰中的创新应用路径,建立系统化的设计方法论,以提升中国运动服饰的文化辨识度与市场竞争力。采用“形-意-色”的设计分析框架,结合符号学理论、设计原则,对2008~2024年亚运会、奥运会赛事服饰进行案例研究。系统考察传统元素的现代化转译机制。传统服饰元素运用3个阶段演变推进从具象符号到文化叙事,最终发展为意境表达。案例验证“形-意-色”设计流程的有效性。本研究构
摘要:为满足当代女性消费者对护肤品包装设计在感官、行为和心理等方面的多元化需求。采用情感化设计方法,在深入分析云肩艺术形制基础上,结合女性在感官体验、互动体验以及情感认同等方面的需求分析,提出设计思路和策略。进行了佰草集“御养云肤”礼盒包装设计实践。通过将云肩艺术的情感内涵与现代设计手法相结合,赋予护肤品包装以深厚的情感价值、艺术魅力和文化内涵,实现传统艺术的转化和创新性应用。 关键词:情感化设
摘要:以符号学理论为指导,探索国家级非遗和林格尔剪纸在现代文创产品设计中的转化策略与方法,从而促进传统文化的传承发展,增强民族文化认同感和归属感。文章以莫里斯符号学三分法作为理论框架,结合田野调研与文献分析,从语义、语构、语用三个维度对和林格尔剪纸的内涵、形式与功用进行解读,提炼典型的意象与视觉符号,通过解构、重构等现代设计方法完成其在文创产品中的转化应用。莫里斯符号学理论在和林格尔剪纸的当代表达
摘要:“元宇宙”作为人类数字化、智能化发展下的虚实交融社会形态,在虚拟社交、互动中,为了搭建用户之间的“情感介质”,数字虚拟时装成为吸引Z世代年轻消费者的主要审美载体和身份认同标准。人工智能技术的发展推动数字虚拟时装的设计路径、方法、流程向智能化转变,以“智能定制”“智能赛道”“智能换装”“智能实践”精准地捕捉风格“弯道超车”,破维虚拟与现实的界限,催生数字虚拟时装设计转型,形成生成式时尚设计路径
摘要:研学教育中所使用的工具性产品具备教学与娱乐的双重功能。为了提升研学产品面向不同用户时的体验满意度与功能适应性。在复杂适应系统理论视角下,结合用户体验分层理论,构建研学产品的用户参与设计模式,并开展了产品设计与实验,以探寻用户与设计师之间的互动方式以及对设计产生的影响。通过在实验中建立个体与群体交互的动态演变模型推动设计概念产生,并结合数据分析得出设计方案。基于模糊综合评价法的设计评价验证了这
摘要:随着增强现实(AR)技术的飞速发展以及基于Web端和移动端的在线创作平台不断成熟,利用AR虚拟交互手段为文化创意产品赋能,正逐步成为数字文化产业与博物馆行业的重要趋势。聚焦渤海上京遗址博物馆,筛选保存完整、纹样清晰、文化代表性强,具备良好的视觉识别性与文创转化潜力的典型器物,作为AR文创设计的核心素材,故选取唐渤海石灯幢以及唐渤海宝相花纹砖两件典型器物形象,通过在AR交互平台将多图层与动画效
摘要:传统服饰节约工艺凝聚着古人的造物智慧。为解决传统服饰节约工艺的传承断层及场景局限等问题,旨在为其创新发展及应用提供可参考的转型策略。本研究通过文献明晰传统服饰节约工艺的概念、特点与发展,构建内在本体与外在环境两方面的文化生态系统。并以幅布裙为个案,提炼其本体特征与现代性转译策略,结合CLO 3D虚拟展示技术验证其可行性。结果显示,幅布裙现代化转译设计契合可持续理念,且能保留传统服饰节约工艺的
世界布满裂痕,而设计正成为编织未来的针线。传统的设计时常为“大多数”服务,却可能在不经意间加深隔阂。今天,包容性与可持续设计所代表的,正是一场深刻的范式转变:设计从塑造物品的艺术,升华为修复关系、培育共生系统的智慧。 真正的设计转向,是从“为人造物”到“与万物共生”。它意味着构建可自我维系的系统,而非提供孤立的答案。例如,在修复生态的实践中,设计能巧妙连接环境治理与社区生计,让修复本身产生可持续
摘要:部分孤独症(ASD)儿童受注意力障碍影响容易走失,存在安全隐患。本研究结合硬件传感与软件交互技术进行导航产品设计。首先通过KANO问卷提取佩戴式设备、配套家庭端、AR路线引导等魅力型需求,以及设置安全区域、负面情绪调节、图标简单易懂等期望型需求。其次利用FBM行为模型理论,提出ASD儿童导航App设计策略。然后,采用摄像头、六轴IMU、传感器以及YOLOv8s手势模型同步采集眼跳频率、微表情
摘要:针对传统药品说明书字体偏小、二维码电子说明书操作复杂等适老化问题,基于包容性设计理论的感知包容、操作包容、认知包容、情感包容四维度框架,提出NFC技术解决方案。构建基于NTAG215无源芯片的药品电子说明书系统,运用包容性设计四维度理论建立“快讯—详情—扩展”分层信息架构,集成多感官多模态交互功能。通过6款主流设备进行兼容性测试,邀请老年用户进行交互验证。相比传统二维码方案,NFC识别成功率
摘要:伴随人工智能技术的迅猛发展,智能辅助系统在改善视障人士出行体验方面展现出巨大潜力。本研究系统整合多模态融合技术,全力打造一款真正适合视障人士深层需求的智能出行辅助系统及产品方案。研究运用Kano模型对视障人士的出行需求开展精细化分类和优先级排序,依靠调查问卷进行数据收集,采用SPSS软件开展数据分析工作,验证需求的显著性以及结构效度。根据分析得出的结果,拿出创新性的应对方案,并采用Pytho
摘要:基于可持续设计视角,提出严肃游戏衍生品发展创新路径。旨在解决虚拟游戏与实体产品融合度不足问题,针对传统文化行业普遍存在的用户参与度低、娱乐性弱、知识获取滞后等问题,通过实现教育传播与情感体验的“双轨融通”,产生双向高质量效用,从而提升文化产业活动在线上与线下的体验感。基于交互设计原理对严肃游戏进行PACT-P系统框架,通过《废物计划》产品设计实践,系统分析用户行为与场景需求,结合AIGC辅助
摘要:本文旨在研究和开发一种高效、用户友好型的家庭智能中水回用系统,以应对全球水资源紧张和家庭用水浪费问题。首先,通过KJ法进行用户需求调研以获取初步用户需求;其次,利用KANO模型进行双因子李克特问卷的数据收集与整理,进而识别关键功能和构建功能需求层级塔;最后,引入FAST法对获取的功能进行求解并将其转化为设计要素,从而指导家庭智能中水回用系统的创新设计。本文建立了科学客观的家庭智能中水回用系统
摘要:在汽车高阶自动驾驶与智能化发展背景下,探索将亲自然设计理念引入智能座舱设计的系统方法,以提升用户的生理健康、情绪福祉与体验质量。基于“人-技术-自然”三元协同的宏观视角,系统性地分析亲自然设计理论与智能座舱设计的耦合机遇,构建智能座舱亲自然设计策略,并进行实践验证。通过设计实践验证了亲自然设计理论在智能座舱中应用的可行性与价值,形成了以“Ai-Space”为核心的四维转译模型,并构建了包含“
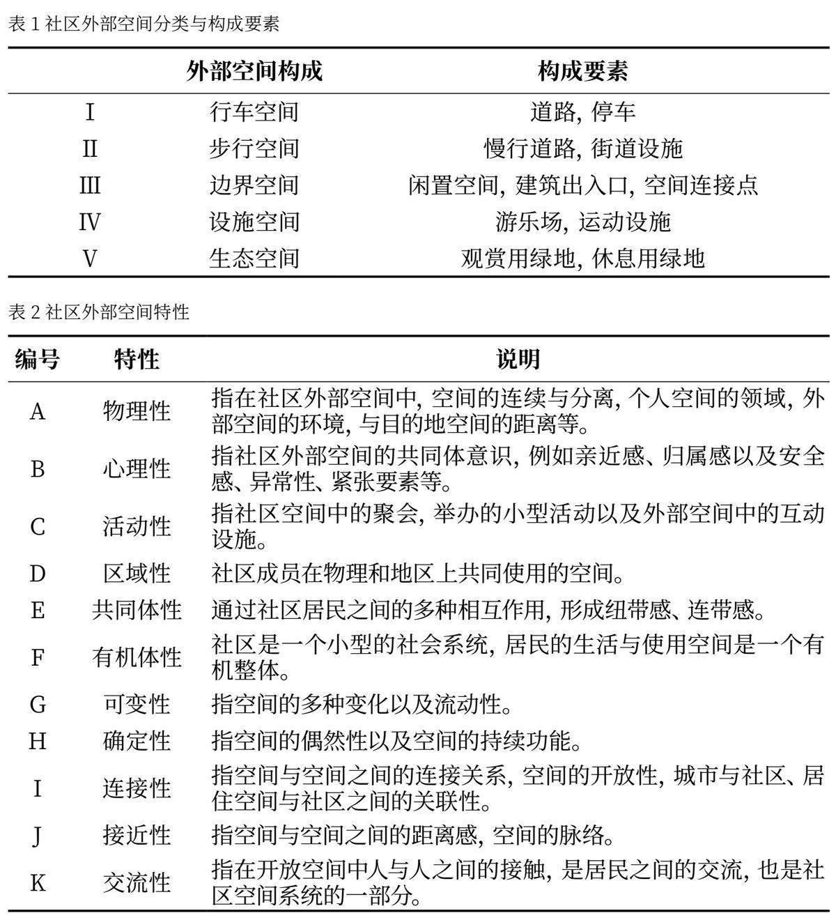
摘要:随着城市快速发展,新旧城区失衡问题日益凸显,旧城衰退导致人口流失与环境恶化。本研究以“共生”理念为核心,探索北京胡同社区公共空间设计如何促进城市共生发展。通过理论建构、案例解析及实证调研,提炼出空间构成要素(步行空间、边界空间等)与核心特性(区域性、共同体性等),并构建了“需求—空间—效能”策略框架。研究结果表明,通过“微介入”改造、空间特性联动及文化转译等策略,可显著提升社区活力与空间效率
摘要:旨在识别影响AR-HUD系统用户体验的设计因素,提升用户对系统的接受度,增强其驾驶安全性。本研究以技术接受模型为理论框架,考察驾驶员对AR-HUD系统的接受程度。在原有模型基础上引入扩展变量,包括导航引导、基准信息展示、警告性能及感知风险。通过对247名驾驶员所收集的问卷数据,运用结构方程模型,检验测量模型的信度与效度,并探索变量之间的关系。技术接受模型中的基本假设全部成立。进一步分析表明:
摘要:旨在通过马列维奇的观点——至上主义,探求创新思维在设计领域的第一性原理,从而培养设计师的第一性原理意识和创新思维模型或方法。以马列维奇的观点及其影响为轴线,结合博物馆设计、空间等相关案例,论述并分析在设计领域,创新思维背后的底层逻辑以及如何培养第一性原理思维方法进行破界创新设计。马列维奇通过觉性、哲科、方法的三重突破,在设计领域实现了认知范式的革命,将他的第一性原理从艺术世界拓展至设计乃至全
摘要:本研究旨在回应数智化技术给设计领域带来的范式冲击。通过回溯威廉·莫里斯的设计实践,为当前技术狂飙时代寻求人文反思的根基。通过将19世纪工业革命的技术裂变与当下数智化革命进行平行比对,剖析技术革命与设计价值之间永恒的“工具理性”与“人文精神”张力。研究揭示,数智化技术正从三个层面重构设计流程:在设计前端,实现了创意生成的“变量爆炸”;在方案推敲环节,实现了性能优化的“实时反馈”;在制造阶段,完
摘要:为解决智能衣柜设计中用户需求转化精度不足及设计特征与用户体验协同不足的问题。文章采用Kano-QFD集成方法,通过Kano问卷获取用户需求并结合SII-DDI系数量化优先级;构建质量屋,建立“需求—设计特征”关联矩阵,得到设计特征绝对权重。设计出符合用户需求的智能衣柜产品,提升需求转化效率及使用体验。为智能衣柜设计提供量化参考。 关键词:智能衣柜设计;Kano模型;质量功能展开;设计特征;
摘要:为了提高自然形态丰富性带来的应用选型效率以及实现自然形态有组织性、全面性、条理性、针对性地应用于灯具外观设计中。文章首先基于自然形态的外在形象和宏观微观层面构建了自然形态分类体系,随后分析并总结出了各自然形态类别色彩和外形的视觉特征,在此基础上结合对设计案例的分析,得出了自然景观、生物个体、宏观自然肌理及微观自然肌理在灯具色彩和造型设计中的应用策略。发现在分类后能通过系统性地对比捕捉到各自然
摘要:伴随着城市化加速以及数字技术的深度融合,作为社会基础范畴的出行与饮食领域正发生系统性转变。自动驾驶技术与移动性服务的发展证明,无人驾驶汽车正从单一化交通工具转变为“移动生活空间”,消费者对即时性、个性化、沉浸式的餐饮体验需求持续增加。本文从移动性服务研究视角切入,建立车辆空间和饮食场景融合的理论体系,结合移动性服务设计方法及用户出行需求,探讨未来饮食方式在多场景下无人驾驶汽车的应用,提出五项
摘要:探索人工智能生成内容(AIGC)技术在船舶造型设计这一独特领域中的人机协同应用新范式。适配并验证了一个包含概念输入、形态生成、方案深化和效果表现的四阶段协同工作流程。通过一例双体无人船的完整设计实践,对该流程中设计师的关键介入点、AI工具的应用策略及协同模式的有效性进行验证。设计实践表明,该协同流程能够有效融合设计师的专业经验与AI的生成能力,在提升设计效率与方案创新性的同时,确保了对最终设
摘要:文章聚焦国家级非物质文化遗产哈尼族“四季生产调”的传承与生存困境,依附情感化设计的三层次理论,探索其现代创新设计转译思路,以“四季生产调”的介绍概述与功能导向分析为先,进入基于研究对象的文化元素提点,在此基础上顺应本能层、行为层和反思层的效用特点进行转译思路构建及设计实践尝试。研究表明,情感化设计理论介入转译程序利于规整文化因子运用和创新性表现路径,在地物质、行为与思想情感的多方元素提取和现
摘要:基于可视化设计与FBS理论,将OCT技术应用于牙具,实现牙釉质早期脱矿检测与龋齿早防早诊。通过用户调研明确需求与行为目标,经方案迭代、三维建模渲染可视化推演,完成功能—结构映射。完成一体化牙具设计,集成微型OCT探头、交互App、紫外线消毒等模块,达成设计目标。可视化-FBS理论应用于家用OCT牙具开发,系统化融合需求与前沿技术,前移口腔自我保健诊断关口,对口腔健康管理具有重要意义。 关键
摘要:针对救援无人机设备集成度低、功能适应性弱、专业性不足等问题,构建基于AHP、QFD及TRIZ的创新设计流程,以优化设备配置与外观设计,提高救援适应性与实用性。采用AHP方法分析确定核心设计优先级,运用QFD方法将用户需求转换为工程参数,借助TRIZ方法解决设备集成与功能优化的技术矛盾。该设计流程优化了救援无人机的设备集成、功能适应性及专业救援能力,提升了无人机的救援效率,并提出了救援无人机设
摘要:本文阐述了3种主流的3D打印技术:熔融沉积工艺(FDM)、液态光敏树脂选择性固化工艺(SLA)和粉末材料选择性烧结工艺(SLS),并且比较3种不同打印工艺的特征。针对服装辅料(主要是纽扣、拉链以及缀饰材料)进行初步的3D打印实验分析。介绍了泉州市目前的服装辅料市场现状,在此现状的基础上挖掘了目前服装辅料设计所面临的问题:辅料产品设计如何满足越来越高的个性化、少批量需求,甚至于针对奢侈品上的辅
摘要:为梳理推荐系统技术前沿进展,探索其在设计领域的应用价值与发展路径。 运用系统性综述法,首先在近5年推荐系统文献梳理的基础上,对推荐系统的定义、分类和推荐方法进行概述;其次,对推荐系统在设计领域中的应用与不足予以归纳;最后,对推荐系统在设计领域中的应用前景进行探赜。结果表明推荐系统在设计领域多方面应用成效显著,但需深化技术融合与全流程适配。验证了推荐系统在设计领域的重要价值和广阔前景,为设计创
摘要:面向传统村落虚拟旅游产品的高效协同设计,探索利益相关方沟通机制研究,对协同设计沟通模型进行迭代与应用。本文以“理论梳理—模型迭代—实践应用—测量评估”进行研究。首先,对时迪提出的协同设计沟通模型进行理论梳理,在传统村落虚拟旅游产品领域,对协同设计两类沟通模型进行迭代,提出的“单多混合”协同设计沟通模型并进行实践应用,通过实践数据收集,最终结合定量分析对模型进行测量评估。实践结果表明,所提出的
摘要:图形用户界面确立的视觉主导范式在显著提升信息处理效率的同时,引发了体验断裂与身体感知缺失的现实困境。传统读屏模式限制了主体对世界的直接理解,交互逻辑亟需从旁观者的注视转向具身直觉的上手状态。基于后现象学理论,研究通过解析透明性、边缘感知及物质施动性机制,建构了涵盖共生性、诚实性与连接性美学的新工艺精神。这一全新范式转换旨在降低认知负荷并诱发心流体验,试图为在后数字时代重建“人、物与世界”和谐
摘要:民族歌舞是民族外显的文化符号,对于木雅锅庄的保护发展,有助于实现文化多样性的保护与传承;通过运用文化基因研究方法对木雅锅庄文化分类提取,结合KANO-AHP模型的研究方法,计算木雅锅庄文化因子重要权重,并建立木雅锅庄基因图谱,根据因子权重将其融入景观设施设计;更好地将木雅锅庄文化与现代技术相结合,实现木雅锅庄可持续发展,为木雅锅庄的保护与传播方式开辟新的道路。 关键词:木雅锅庄;文化因子;
作品设计灵感来源于唐朝诗人戴叔伦的诗句“啼鸟云山静,落花溪水香”。诗中所描绘的动静交织的美妙意境,读来使人动容。明明是寻常景致,却让人心里泛起阵阵涟漪。创作也当如此,平凡而自在才合乎其艺术的本性,放下刻意,让听去听,让看去看,人与物获得短暂而永恒的共时,创作生发时。 斑驳的树影、层叠的山峦、温暖而粗糙的石头、烂漫亦灿灿的小花,把她们请到我的创作中来,捕捉其神而略其型,以朴素的银为素材,经过反复的