我们正置身于一个符号饱和的时代。从手机界面的一个图标,到城市地标建筑的形态;从产品包装的色彩搭配,到虚拟空间中的交互体验——设计的本质,从来不只是功能的实现,更是一场精心组织的符号对话。 在表象之下,设计是一场精心组织的符号实践。每个设计决策——从形态、色彩到材质、交互——都在释放着特定的文化信号,构建着复杂的意义网络。理解符号学,就是掌握解读这套意义系统的密码,让我们得以超越形式表象,洞察设计
摘要:贺乌嘎拉吉纹样作为蒙古族典型文化符号,承载深厚的民族记忆与文化基因。本文基于模因理论对贺乌嘎拉吉纹样造型语言进行提取与重构,以丰富贺乌嘎拉吉纹样数字化设计路径,为民族文化数字传播提供支撑。通过高分辨率扫描与图像增强采集信息,用SIFT算法与模糊聚类模型提取稳定模因单元,经矢量化重建、参数建模及三维映射形成技术链条,形成贺乌嘎拉吉纹样标准应用的基础。构建“信息采集-模因提取-矢量化重建-参数建模-三维映射”完整技术链,提出可操作的模因识别与数字生成流程,实现纹样数字化标准化。验证模因逻辑的适配性,结合模因理论与数字技术,形成技术流程与方案,为该纹样及其他少数民族纹样的数字化保护、文化传播和设计创新提供新的思路及方法。
摘要:本研究探索了AIGC技术在农产品区域公用品牌设计中的应用方法,构建了人机协作的设计策略,以解决人工智能与设计师缺乏高效协同的问题,推动农产品区域公用品牌升级与设计师的数字化转型。通过案例分析和实践验证等方法,分别对AIGC品牌设计与农产品区域公用品牌领域展开探索,对理论框架进行梳理与分析。构建了AIGC赋能农产品区域公用品牌的设计方法论,提出人机协作视角下的全链路设计路径与模型;并在理论指导下完成“天目山宝”农产品区域公用品牌提升设计实践,检验AIGC技术在设计效率与质量上的提升作用。AIGC技术通过人机协作能有效激发品牌设计潜力,在设计效率与创意拓展等方面具有显著优势,在过程中需要发挥设计师的主观能动性与审美判断力,为“人工智能+设计”的产业融合提供新视角。
摘要:文章以《生化奇兵》系列为研究对象,分析蒸汽朋克艺术在场景、角色与道具系统中的呈现,以及《生化奇兵》系列作品的叙事深度与游戏设计策略。采用视觉内容分析、跨作品比较及质性访谈等方法,通过逐帧解析关键场景,结合符号学与色彩心理学,揭示视觉符号在叙事、空间组织与情感调控中的隐喻作用。游戏通过“技术考古学”方法重构了蒸汽朋克美学体系,成功实现了该风格在当代语境下的创造性转化,构建了一个在符号层面、体验层面与批判层面高度统一的互文性系统。《生化奇兵》不仅拓展了蒸汽朋克在设计实践中的表达路径,也为游戏设计提供了“叙事—机制—美学”三位一体的整合范式。未来设计研究应进一步探索参数化设计、生成式AI等新技术在风格创新中的应用,同时深化对设计伦理与文化批判的探讨,推动设计学在数字时代的理论建构与实践创新。
摘要:本研究旨在利用人工智能技术提取非遗广绣的核心设计基因,并探索其在创新设计中的应用策略,推动非遗广绣文化的创造性转化与发展。基于实地调研、专家访谈和文献分析,选取代表性非遗广绣作品构建广绣样本库,应用基因理论解构纹样、色彩、针法等设计要素。采用层次分析法(AHP)量化筛选关键设计因子,结合Midjourney和Stable Diffusion模型生成创新纹样,并依据SOR理论模型进行实验验证。成功构建非遗广绣设计基因图谱,准确筛选出关键设计因子,有效生成创新纹样样本,并成功应用于文创产品设计中。本研究验证了人工智能技术在非遗广绣设计基因提取与创新设计中的有效性,为传统工艺的现代化转型提供了新方法,对非遗广绣文化的传承与可持续发展具有积极意义。
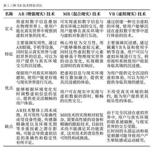
摘要:本研究旨在设计一种基于游客体验感知的沉浸式森林旅游服务系统,深入探索其构建路径以提升森林公园景区服务质量,满足游客个性化与多元化旅游体验需求。通过田野调查、问卷调查、质性研究、用户访谈等方式展开用户研究,深入挖掘游客需求期待,结合沉浸式体验技术,利用服务设计工具对森林旅游方式进行重构。设计出了一种集景区服务、趣味科普、互动体验于一体的沉浸式森林旅游服务系统。该系统通过引入增强现实技术,为游客提供了身临其境的旅游体验,为推动森林旅游业发展及森林生态保护教育提供了一种可行的创新方案。
摘要:针对农村中老年妇女乳腺癌患者诊疗的现实困境,从服务设计视角提出系统化改进方案。运用文献研究与需求调研,分析服务设计理论与乳腺癌诊疗服务特征,构建服务设计框架,并结合双钻模型形成系统化流程。以患者的体验为出发点,调研各利益相关者在诊疗服务中的痛点,解决现有诊疗过程中县级医院电子化程度低、信息不互通、身体数据监测复杂、心理支持缺乏等问题,并转化为可落地的触点设计。最后通过用户感知测试与可用性验证,验证与迭代所提出的“Breast Care+”系统。文章不仅为农村中老年乳腺癌患者提供了可行的服务设计实践方案,也为服务设计理论框架的完善与流程规范化提供了参考。
摘要:电商海报的文本布局是影响消费者决策的关键,然而传统眼动研究受制于小样本(n≤50),难以揭示普适规律。为此,本研究基于60548幅海报样本,采用机器学习方法进行量化分析,突破了传统样本局限。研究首次系统揭示了文本布局的“T型”集中分布与“双密集区”结构,并深度解析了因商品形态与认知需求差异导致的显著品类分化(如食品、家电、3C数码)。成果不仅为格式塔心理学、F型浏览模式提供了大样本实证,更衍生出一套分品类的、具高度实操性的设计策略与精确参数(如字号、色彩RGB值、位置区间),为电商海报设计提供了数据驱动的科学依据,旨在直接优化信息效率与转化率。
摘要:为解决当前武氏祠汉画像石文创产品存在的产品种类少、设计同质化、视觉印象弱等问题,探索传统图像符号的当代表达路径,提升文创产品的文化内涵与创新性。首先进行实地考察和文献研究,随后引入符号学理论与情感化设计理念,构建武氏祠汉画像石文创设计模型。运用形状文法进行生成式设计,结合增强现实技术,提升产品的互动性与趣味性。设计完成一套AR“五福”方镜冰箱贴,通过李克特量表评分与回归分析验证,用户对产品使用体验给予积极评价。该产品作为武氏祠汉画像石审美价值与文化价值的载体,兼具创新性和实用性,为汉画像石的现代化创新设计提供了思路。
摘要:基于莫里斯符号学理论,开展楚漆器纹样符号解读,探究现代楚漆器纹样文创产品创新设计路径,以设计促进非遗活化。以符号学三分法为理论基础,从语义、语构、语用三维度解读楚漆器纹样内涵,提炼楚漆器纹样文化符号。在语义维度,结合大众符号进行语义融合;在语构维度,提取代表元素并运用数字化技术再造楚漆器纹样符号,在语用维度,丰富产品类型,开发出兼具文化辨识度与时尚审美的文创产品。符号学理论为非遗文创设计提供了系统性方法论,构建了“文化解码—设计转译—应用传播”的研究框架。通过符号融合、技术革新与场景适配,有效激活楚漆器文创产品的市场活力,为非遗活态传承与产业化发展提供了实践参考。
摘要:壮锦作为国家级非物质文化遗产,承载着壮族的审美意识、风俗文化及民族精神,其纹样以内涵丰富、构图严谨、形态多元的特征形成独特的符号系统。从莫里斯符号学三分法理论即语义、语构、语用的角度解析壮锦纹样的符号特征,梳理归纳其视觉语义表达、结构组合规律及文化语用场景。以文创产品为创新媒介,运用形状文法对壮锦原生纹样进行符号转译与形态衍生,拓展传统纹样的现代设计边界。在保留民族文化基因的基础上,构建符合当代审美与实用需求的文创产品体系,实物化满足用户需求,增强用户对传统工艺的价值认同,实现壮锦活态传承与创新振兴。
摘要:本研究针对白裤瑶服饰文化研究中的跨学科理论与应用转化不足问题,基于查尔斯·莫里斯符号学三分法对白裤瑶女子服饰背牌图案开展文化解码与设计转译。语义维度通过解析纹样的祖源与自然崇拜内涵,提出“瑶王印记”系列设计主题;语构维度结合形状纹法分析背牌图案的构成风格、色彩特征等,生成适配现代审美的衍生纹样集;语用维度提取族群记忆中的情感符号,设计兼具文化认同与实用功能的文创产品。研究表明,符号学理论可系统揭示白裤瑶服饰文化的多层意义,为文旅融合背景下的非遗创新设计提供了方法论支持,有效促进了对传统纹样的活态传承与应用转化。
摘要:为了挖掘和保护陕西皮影丰富的艺术特征,促进陕西皮影非遗的传承与创新发展。通过符号学的方法对陕西皮影进行解构与重造,通过形状文法研究陕西皮影的镂空雕刻技法、寓意化的造型语言、几何式的造型以及淳朴的色彩搭配,以皮影形象“生旦净末丑”为载体,探索现代设计手法与陕西皮影融合的更多表现形式。以陕西皮影为依托,通过符号学理论和形状文法推演探索出传统文化现代化的创新设计表现。该方法不仅探索了陕西皮影艺术新的表现形式,同时也为其他民间艺术的数智化传承和发展提供了借鉴与启发。
摘要:为拓宽传统民族服饰的现代性转型思路,促进民族服饰艺术在当代设计中创新转化的应用价值。以四川凉山彝族三角包为研究对象,基于文献研究法、田野调查法,以莫里斯符号学理论为依据,对三角包图形、结构、色彩等方面艺术特征进行解读分析与符号化分类提炼,并创新应用到文创设计产品中,以验证三角包在当代设计中转化的合理性及设计理论的可行性。四川凉山彝族三角包具有图形借物表意、构图形式均衡以及用色浓郁、配色丰富等特征。深入挖掘这些艺术符号并进行实践转化,不仅可以丰富三角包文创设计产品的视觉表现力,同时也为彝族服饰文化在当代语境中的创造性转化与创新性发展拓宽新路径。
摘要:探寻莫里斯符号学下的乡村旅游文创产品设计转型策略,并以文房四宝为例实现宏村文化元素的设计转译过程,从而达到传承和推广地域文化的目的,并为其他乡村旅游文创开发提供方法与案例参考,以此设计赋能乡村。以莫里斯符号学为参考提取宏村文化因子;利用文献分析和用户访谈了解用户需求,建立设计指标系统;再借助AHP-熵权法综合计算指标权重;最后进行设计验证与设计反馈。依据上述理论和数据展开设计实践,通过用户反馈验证产品在设计指标方面表现良好,基本达到设计开发标准。总结出基于莫里斯符号学下的乡村文创产品设计策略,通过实践验证设计方案具有可行性,为乡村旅游文创产品的现代化转型提供新的思路。
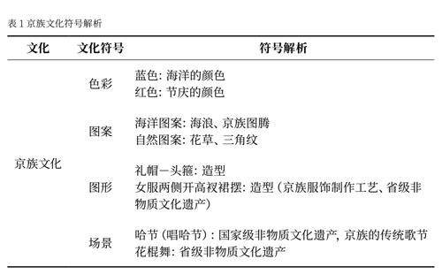
摘要:从符号学的视角出发是为了对京族非遗文化符号进行提取,并进行京族非遗文创产品的设计实践。以莫里斯符号学三分法为理论指导,以京族的国家级非物质文化遗产等文化符号为研究对象,对京族文化符号提取与解析,总结京族文化符号在文创产品设计时的运用形式及文创产品设计的方法,最终完成京族文化符号的文创产品设计。使其在民族文化与游客之间建立起良好的文化传递关系,增强游客在京族文化旅游购物的体验从而促进文化的传播。
摘要:湘西苗画是脱胎于苗族刺绣纹样底稿,经过演变成为拥有独立审美价值的艺术形式。面对湘西苗画在传承方面所遭遇的困境,着手去研究湘西苗画传统图案的文化符号的转译以及再生。依据文化转译的理论框架,解析其艺术特征和所蕴含的文化内核。依据物质层、行为层、精神层这3个层面,借助设计手段来实现视觉元素方面的转译,进而建立起视觉元素数据库。利用形状文法展开图案的推演工作,同时结合当代设计语言去进行再生,以此来完成传统图案的创新设计。该方法将湘西苗画传统图案转变为带有民族文化内涵的现代视觉元素,实现从物质性保存迈向文化叙事的转变。
摘要:从语言学视角出发将建筑与语言相联系的理论研究由来已久,当代建筑设计理论的不断演化也可以从这一视角进行解读。从强调历时与语言规范性或共时与语言客观描述性,到主体内心意识与观念表达,再到视野拓展注重语境分析,当代建筑设计理论经历了不断发展的过程,其中客体生成逻辑、主体观念表达、主客体系统话语情境可以成为不同阶段的主要特征。
摘要:为破解数字艺术设计创作中AIGC(人工智能生成内容)权属模糊和制度割裂难题,本文提出“数据-算法-用户”三阶分层确权模型,构建用户版权贡献度量化公式,并建立了“法律+技术+行业”协同治理框架。实证研究表明:用户版权贡献度≥60%可主张著作权,具有较高的司法适配性。研究证实:“分层确权+协同治理”能够有效破解数字艺术设计创作中AIGC版权困境,为AI时代艺术创作的伦理重构与版权治理体系现代化提供了理论支持和应用借鉴。
摘要:为适应产业变革与区域经济发展,职业教育设计类专业群必须动态调整专业,构建持续竞争力。基于动态能力理论的核心框架,探析设计类专业群如何通过增强环境感知能力、动态资源整合能力、核心能力培育、组织学习与创新能力等维度构建持续竞争优势。研究发现,职业教育设计类专业群应聚焦于行业技术迭代和跨界融合趋势,动态调整专业结构、优化课程体系,搭建协同育人平台以提升资源整合、转化与重构能力。开展持续调研,了解行业动态,以及同行拥有的优势,实行差异发展,打造特色,培育独特的竞争优势,赋能设计类专业群可持续发展。
摘要:针对全球工业设计产业数字化、智能化转型背景下传统教学模式与企业实际需求脱节的问题,深入分析了工业设计教育中职业能力提升缓慢、个性化指导不足以及教材方法与实际需求脱节等核心矛盾,并在此基础上整合项目驱动教学、体验式学习、产教融合与数智赋能等多重理论,构建了以产业项目驱动、职业情境触动、全程师生互动与数智技术赋能为核心的PRIT教学模式。该模式以“产业导向+数智赋能”教学理念为指导,通过创造真实产业需求、构建职业化工作情境和引入真实产业项目实践,借助AI与大数据等数智工具实现精准化教学与个性化反馈,全面提升学生综合实践能力。实践应用于《设计程序与方法》课程后,实验结果显示该模式在产教深度融合、学生职业能力和创新意识提升、教师专业发展等方面均取得了显著成效,为工业设计教育的转型提供了新的理论视角和实证依据。
摘要:在新文科语境下实现设计创新教育转型,以提升新时代设计创新人才培养质量。借鉴英国皇家艺术学院的跨学科设计教育策略,分析了RCA跨学科设计创新教育的发展脉络、应用策略和教育实践,以及生成式AI发展所引发的设计教育新议题。提出从设计知识体系建构、理论思维能力培养、提升设计全球胜任力和提升以人为本的AI设计素养4个方面优化设计创新教育。为设计创新教育所面临的关键共性问题提供启发性思路。
摘要:文章围绕服务设计课程,探析将社会热点问题有效融入课程思政教学的模式。在理论层面,构建了“价值导向—问题驱动—协同共创—交付测试”的服务设计思政教学双钻模型,并结合文化认同、现实痛点、群体关怀和兴趣导向等议题切入方式开展项目实践与案例研究。在实践中,通过调研、洞察、方案与验证的完整教学环节,达到培养学生的系统思维、创新能力与社会责任感的目标。为高校服务设计课程提供了思政教学范式与实践样本。
摘要:充分掌握并学习体知哲学有关理论,探究基于体知哲学理论的设计认知模式。首先,通过文献调研,了解体知哲学的内涵并分析体知哲学结构的整体性、直觉性、践履性、关系性4个特征,提出相对应的设计认知模式。其次,将该设计认知模式应用于健身产品的设计实践,并通过SUS系统可用性量表对设计进行评估,从而验证该模式的有效性。健身产品设计方案能够有效地提升用户的满意度。 基于体知哲学理论的设计认知模式在指导健身产品设计时具有可行性和适用性,为产品设计提供了新思路和新路径。
摘要:探究在现代时代背景下,如何借助“中和”思想保持并发扬中式家具的独特“性情”,解决AIGC技术引发的设计同质化、情感缺失等问题,实现中式家具文化内涵的延续与创新。采用文献研究法梳理“中和”思想的起源、发展及其与中式家具“性情”的关系;通过案例分析法,以“闲云·禅椅”为例,分析在AI技术辅助下融入“中和”思想的设计实践;运用理论与实践结合的方式,阐述AI技术在塑造中式家具“中和”性情方面的应用。观察到AIGC技术在中式家具设计中,可通过数据采集、模型训练等,实现个性化设计、推动传统设计现代化转化促进文化与情感融合;“闲云·禅椅”在AIGC技术助力下,实现了文化传承、材质工艺优化及人文关怀融入。“中和”思想为AI时代中式家具设计提供了核心哲学基础,借助AIGC技术,能将“中和”思想融入家具设计的各个环节,在满足现代功能需求的同时,保留并弘扬中式家具的文化精神与独特“性情”,达到了研究目的,为中式家具设计在AI时代的发展提供新路径。
摘要:基于感性工学视角,探索家用血压仪的造型设计及其感性意象对用户情感体验的影响。通过语义差异法得出用户对血压仪样本的感性意象评分,采用因子分析降维得到风格、体验、效能3个主成分因子,结合对应代表性样本,得出血压仪各模块部位的感性意象匹配度与优先级排序。围绕造型设计要素,得到家用血压仪造型的设计方案。感性工学为家用血压仪造型设计中的各类元素应用提供了指导,也为未来的家用医疗设备设计带来了有价值的参考和借鉴。
摘要:为完善社区健康体检服务,更充分地满足社区用户的体检需求,研究构建了INPD-AHP-TRIZ结合的创新设计方法。将AHP(层次分析法)与TRIZ(发明问题解决理论)融入INPD(一体化新产品开发)各研究阶段中,通过SET因素分析法和AHP寻找产品机会缺口,分析用户核心需求,产生产品设计概念。运用TRIZ发现并解决设计概念中的矛盾冲突,再通过模糊综合评价法筛选最佳设计方案并进行设计实践。在INPD-AHP-TRIZ的指导下,科学地进行了社区体检一体机创新设计,对其功能、外观和结构进行了改良完善,提高了社区体检的便捷性和高效性。设计实践证明了该集成方法的科学性,能准确把握设计机会,有效解决现有体检机设计痛点,为社区体检机和其他医疗产品设计研究提供了新思路和新方法。
摘要:针对老年群体在使用银行App过程中遭遇的需求模糊、功能复杂与评价标准不清等问题,提出基于Kano-FAST-联合分析的适老化界面设计方法。通过用户访谈收集需求,运用Kano模型识别并排序优先级,再结合FAST模型构建功能架构,提炼适老化界面要素。随后采用正交实验生成界面方案,邀请老年用户参与评价,并以联合分析法揭示需求与设计要素的关系,确定最优组合。本研究提出了融合多模型的适老化界面设计框架,明确了影响满意度的关键设计要素,创新性地引入多模态交互与情感信任设计,为银行App适老化改造提供了理论支持与实践路径,提升老年用户的使用体验与满意度,推动普惠金融的深化发展。
摘要:文章旨在探索情境认知理论在App交互设计中的应用,以期实现更深层次的用户需求满足和体验优化。通过文献回顾,梳理情境认知理论的发展历程、核心概念以及在App交互设计领域的应用现状,包括对国内外相关研究的系统性分析,将情境认知理论的交互设计原则应用于案例的App交互设计中。准确地捕捉用户在特定情境下的需求和行为模式。
摘要:聚焦学龄前儿童分离焦虑问题,通过情绪焦点疗法(EFT)探究绘本设计治愈学龄前儿童分离焦虑的方法论,为学龄前儿童提供情感支持及心理舒缓。首先在情绪焦点疗法下,介入KJ法获取学龄前儿童对治愈系绘本设计的需求要素,并建立KANO模型评估用户需求属性,获取用户需求优先级;其次将用户需求指标纳入EFT流程中,提出情绪察觉中的安全感官体验、情绪调控中的有效认知体验和情绪转化中的积极情绪表达三大设计策略;最后以模型建构的结果指导输出绘本设计方案。将情绪焦点疗法引入治愈绘本的研究,为治愈学龄前儿童分离焦虑的绘本设计提供了新的研究思路和方法,同时也为儿童分离焦虑的安抚工作提供了相应的设计支持。
摘要:探讨盛乐地域文化在公共交通空间环境图形设计中的应用,以提升空间的文化表达性与视觉吸引力。通过文献研究构建文化元素谱系,结合用户访谈与词频分析明确需求,运用层次分析法确定权重,并基于逼近理想解排序法筛选最优方案,最后开展可视性与导视体验测试进行验证。行为文化维度中手工技艺元素权重最高,以此设计的三套方案中,方案二贴近度最高,在“可视、可懂、可达”三方面均符合应用要求,表现出良好的稳定性。盛乐地域文化元素的融入可有效增强公共交通空间的文化识别性与用户体验,研究提出的模型与策略具有推广价值。
摘要:探索将AIGC与视觉修辞融入立体汉字设计的策略。构建从主题、视觉修辞、视觉表现要素到人机协同的设计策略,归纳提示词直接生成与二维转立体双路径;在即梦与Stable Diffusion平台开展设计实践,并以小样本专家量表评估设计效果。实践与评估证实,视觉修辞强化义形一致与信息传达效果,AIGC显著提升设计效率与质量。结合设计合规要点总结,该策略可为基于人工智能的立体汉字设计提供方法支持。
时代变迁,中国传统服装经过千年演变形成独特文化符号,在现代又掀起一阵“汉服热”。作品在千年汉服变迁历史中追寻古人审美志趣,传承汉服经典造型,结合现代服装设计使古典风格进入现代生活。“闲云雅韵”系列汉服设计作品包括刺绣大衣一件、刺绣宽袖上衣两件、刺绣连衣裙一件、刺绣半身裙两件、刺绣腰封一条及立领背心一件,展现汉服精致之美。作品主要使用刺绣靛蓝醋酸面料及亚麻面料制作。刺绣大衣整体参考传统大氅造型结合现